十二支缘起的唯识古义阐释

重新阐释十二缘起

为什么要重新阐释

1.1.十二支缘起的重要性

十二支缘起在佛法中的核心地位,在很多佛经中都有所体现。

《佛说分别缘生经》中,佛在菩提树下成道未久,心念:“所有世间,天人魔梵、沙门婆罗门等界中,而于此法不能了知。若复有人,善能思惟,警觉苦乐,如是了达非究竟法,常所思念,依法修行,是人当得具足戒、定、慧、解脱、解脱知见等法。所有过去未来诸佛,皆悉觉知世间苦乐,一一了知,如法修行,以自行力而成正觉。”

这部经讲于释迦摩尼初成佛道,是诸佛如来如法修行而成正觉的法,天人魔梵、沙门婆罗门都不能了知,这究竟是什么法呢?大梵天王承佛威力来问法,佛言:“梵王!如是如是。世间众生,于一切法,无智无识,不能了知,无明痴暗之所覆闭,是为无明。从无明缘而生于行……”原来是十二缘起。[18]

《缘起圣道经》中,佛讲自己由如实现观十二缘起而觉悟,然后说:“譬如有人游行旷野、险秽、稠林,歘然值遇旧道、旧径、旧所行迹、古昔诸人尝所游履。彼即寻行。既寻行已,见旧城郭、古昔王都,园林、池沼无不具足,净妙街衢甚可爱乐。”“我亦如是。今已证得旧道、旧径、旧所行迹、古昔诸仙尝所游履。”[19]这个比喻同样是强调十二缘起不是普通的法,常住不变,诸佛皆由此道觉悟。

《弥勒菩萨所问经》中,佛说:“弥勒!云何诸菩萨摩诃萨成就般若波罗蜜?弥勒!若诸菩萨摩诃萨如是觉知,依此法有此法、依此法生此法,所谓无明缘行,行缘识,识缘名色,名色缘六入,六入缘触,触缘受,受缘爱,爱缘取,取缘有,有缘生,生缘老死忧悲苦恼,如是唯有大苦聚集。弥勒!此法无故此法无、此法灭故此法灭,所谓无明灭则行灭,行灭则识灭,识灭则名色灭,名色灭则六入灭,六入灭则触灭,触灭则受灭,受灭则爱灭,爱灭则取灭,取灭则有灭,有灭则生灭,生灭则老死忧悲苦恼灭,如是唯有大苦聚集灭。弥勒!如是诸菩萨摩诃萨毕竟成就般若波罗蜜。”[20]即,成就般若波罗蜜要觉知十二缘起,觉知十二缘起就是般若。此经把十二缘起和般若打通了。

可见,十二缘起在佛教中处于核心地位。

1.2.对三世两重因果解释的质疑

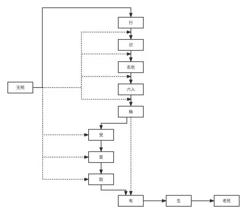
通常用三世两重因果解释十二支缘起。无明是过去的迷惑,行是过去造业,识、名色、六入、触、受是现在的果。其中识是入胎识;名色的名是受想行识四蕴,色是色蕴,引申为精神和身体,指胎儿六根未具时的精神与身体;六入为六根,胎儿长出六根;六根具足从母胎出生,六根接触外境为触;缘触有苦乐感受为受。这是第一重因果,过去因生现在果。爱取是现在的迷惑,有是现在造业,生和老死是未来的果。这是第二重因果,现在因生未来果。细节解释可能有差异,大体结构如此。

第一,这样解释没什么难懂,但经中多处说缘起法甚深、极甚深,这该如何解释?硬说三世两重因果甚深吗?缺乏说服力。

第二,这样解释等于把因果轮回详细解说了一遍,在细节上和印度其他宗教的因果轮回或许有差异,但大框架相同。这样一个理论怎么会在佛教中如此重要呢?找不到有说服力的解释。

第三,通常说小乘破人我执,不破法我执,但按照三世两重因果解释,十二缘起甚至连人我执也没破。把识解释为入胎识,名色是入胎后最早的精神与身体,这样的识类似灵魂或神我,发展下去就是犊子部的神我论。小乘教法也不应该与神我论区分不清,应该有一个更符合无我见的解释。

第四,经典记载,佛最早说法就是四谛和十二缘起,很多人听了十二缘起当下证果,可见十二缘起对修行很重要。但在后来的论典中,十二缘起的地位下降了。比如,《清净道论》按戒定慧组织修行体系,十二缘起属于慧学。“这里(一)蕴,(二)处,(三)界,(四)根,(五)谛,(六)缘起等种种法是慧的地。(一)戒清净,(二)心清净的二种清净是慧的根。(一)见清净,(二)度疑清净,(三)道非道智见清净,(四)行道智见清净,(五)智见清净的五种清净是慧的体。”[21]戒清净和心清净是修慧的基础,慧地是修慧所观察的内容,见等五种清净是层层递进的境界。其中,对十二缘起等道理的思维观察仅限于见清净和度疑清净,道非道智见清净不仅仅思维道理,要修生灭随观智,“现在诸法的变易随观慧是生灭随观之智”,即观察当下的变易诸法。三世两重因果中的过去世、未来世各支与“观察当下变易诸法”没关系,入胎、名色也没关系,只有六入、六触、爱、取四支有关,但同样内容在蕴处界中讲得更详细。十二缘起在慧学中变得可有可无,与应有的地位极不相称。

造成这个结果的原因也不难理解,佛教要出轮回,而三世两重因果只是把轮回过程细讲了一遍,怎么可能在修行体系中有很高地位?佛讲的甚深十二缘起、听闻即有可能证果的十二缘起,被解释成三世两重因果后,重要性大幅下降,可以说被废掉了。

第五,三世两重因果解释给出的修行指导不清晰,甚至可能被误解。这个问题更严重。一种常见观点认为,前世的无明愚痴造业决定了今生的业果,这已经不可改变,可以改变的是今生不贪爱、不执取,不造新业,即所谓“随缘消旧业,不复造新殃”,长劫如此才能最终解脱生死。为提高效率缩短时间,后世又有诵经、拜忏、持咒等消业法。这一路线类同耆那教,都要等到旧业消尽才能解脱,只不过耆那教讲苦行消业,这里讲随缘消业、忏悔消业。这不是佛教的路线,大乘小乘都是觉悟出生死,不是消业解脱。

有没有不消完旧业就能出生死的路线呢?有人说:“只要现在不造业、不迷惑,那现前的爱、取无明就断除、觉悟,过去所造的业就好像无根的树,再也不生起。即是说,这十二因缘告诉我们,过去的无明与业行延续到现在,如果我们觉悟不爱不取,就不会产生我见、见取见、戒禁取见等烦恼。无此烦恼后,我们就会发现十二因缘中的每一支都是无常、无我、缘生无性。既然如此,那又是谁在生?谁在受老死呢?当这些执着都没有了,我们就会觉悟到没有一个众生在流转生死,受轮回之苦。只要觉悟现前的无明,在爱、取时不迷惑,我们就会发现这其中没有我。既然无我,就不会继续流转,同时也会发现到,所有的迷惑都没有了。我们在爱、取之前,感受外境的当时,觉悟它,不再去执取,这样就不受后。”[22]

这样解释,有可能最短一生即证果,但怎么做到不执取呢?想不执取就能不执取吗?以凡夫心消除烦恼,只能使烦恼减少或暂伏,不可能彻底消除。这个说法也不具有操作性。

两种误解的关键在于,无明是过去世的无明,过去世的无明破不了,能破的只有今世无明。今世的无明是爱和执取,所以破无明就是消除爱和执取。但消除爱和执取就能解脱生死吗?有人不信,认为消除执取只能不造新业,还要随缘消旧业才行。有人相信,认为只要彻底消除爱和执取就能不受后有,但怎样才能彻底消除呢?三世两重因果解释给不出办法。合理的解释应该是,无明不是过去生的无明,而是比爱、取更深的烦恼。这样才能通过消除无明解脱生死。

佛初转法轮即讲十二缘起,但从三世两重因果解释中既看不出甚深的道理,也得不出可操作的修行指导,这还是十二缘起的本来意思吗?本来意思应该更深刻、更具指导性。

1.3.前人淡化与重新解释的尝试1.3.1.印顺法师的淡化

印顺法师在《成佛之道》中还是按三世两重因果解释十二缘起,但又说缘起不等于十二缘起。他说:“佛说缘起,因随机不同,所以有不同开示。十二支说只是说得更完备些,成为佛教缘起说的典型而已。如说集与苦,也是缘起。或说三支:烦恼、业、苦。从烦恼起业,由业感苦果,又依苦果生起烦恼。或说五支,这是《阿含经》中常见的,就是:爱、取、有、生、老病死。或说十二支,就是:无明缘行,行缘识,识缘名色,名色缘六入,……有缘生,生缘老病死。十二支就是十二分。在众生生死相续的过程中,观察前后相生的因果系列,而分为十二。古人称此为‘分位缘起’,是很有道理的。也唯有如此观察,才能充分说明生死延续的过程。但缘起的原则是一,而说明是可以有不同的。研究起来,这十二支应该是不同说明的总合,所以也不一定专依古人的分位缘起说。”[23]这样解说淡化了十二支与三世两重因果的权威性。

1.3.2.赵朴初的重新解释

赵朴初在《佛教常识答问》中给出了另一种解释。

“十二缘起是:无明缘、行缘、识缘、名色缘、六入缘、触缘、受缘、爱缘、取缘、有缘、生缘、老死缘。现在简单地解释一下:(1)老死,这是观察人生的起点,老死忧悲苦恼是人生不可避免的。缘何而有老死忧悲苦恼呢?是由于有(2)生。如果没有生,则没有老死,也没有忧悲苦恼。生的条件虽有种种,但是最重要的条件是(3)有。‘有’就是存在的意思,简单地说,身口意所造的善业恶业对招引自己的后果潜伏著一种力量叫做‘有’。有了业力为缘,必然有后果的生与死。‘有’又是缘什么而起的呢?有的缘是(4)取。取是追求执著的意思,追求色、声、香、味、触五欲,执著可爱事物为我所有,这叫做取。由于以自我为中心追求执著,就能引发身口意三业的活动。取又以(5)爱为缘。爱的简单解释就是生命欲,它是生命活动的本源力。有生命欲才有追求执著,有追求执著才有种种身口意的活动而有业力的存在,招引生死之果。所以爱、取、有同是生死的因。

说到这里,已经说明了惑、业、苦的因果关系。为了进一步考察生命欲(爱)之所以发生,则必须说明(6)受、(7)触、(8)六入的关系。受是感觉,即对客观境物所起的快感(乐受)、不快感(苦受)或不苦不乐感(舍受)。由于苦乐的感觉,激发和冲动著生命的欲求。感觉来自外界事物刺激的反应,所以依存于触,触是根、境、识三者会合而有的心理活动的开始。如眼(根)对红色(境)时,红色剌激眼根,因而司掌视觉的眼识生起活动。根境识三者会合,才发生红色的触(反应),所以触依存于六入。六入,就是眼、耳、鼻、舌、身、意的六根, 是传递色、声、香、味、触、法(法,即前五种事物遗存下来的印象,是意根的物件)六境的机能。

再进一步考察六入依何存在的问题,因而说到(9)名色。名色的意义前面已经讲过,即身心(色、受、想、行、识五蕴)合成的组织。六根是依存于身心全体组织的东西,有名色所以有六入。名色又以何为缘呢?名色又依存于(10)识。识虽是名色中一部分,但是如果把名色当作认识体来看,识乃是它的中心的东西。识对境(认识物件)有总了别作用,使境增加明显,使根增长功能,使受、想、思有所领导。所以名色全体的成立,依存于识,但是识又依存于名色。因为有境对根的刺激,和受、想、思的帮助发生,才有识的现起,识不能离开名色而独立。所以识与名色的关系,是互相依存的关系。

以上所说是十缘起,如果就人们现实的活动的条件来观察,十缘起已经全面了,但如果说明生死何以无穷的原由,则又有行和无明二缘,共十二缘起。

(11)行。‘行’的意义与‘有’相同。从现在身口意造作的业来看它潜伏著引生后果的力量叫做‘有’,从现在已经成熟的果来看过去所造的业叫做‘行’。识与名色,是现在已熟的果,是依存过去的行而生起的。由于过去无始以来‘行’的反复,积习成性,隐然有种力量支配著行为,所以生死苦恼现象联绵不断。行又依存于(12)无明。无明是对一切法缘生故生、缘灭故灭、无常、无我的真实相不认识,特别对自己身心只是因缘所生的道理不能自觉,以为其中有常住的、唯一的、作主宰的我。由于‘我’的执著,所以对境而有乐受、苦受、舍受,而起贪嗔痴等烦恼,而造种种善恶业。所以人们的生死痛苦的本源毕竟在于无明。

十二缘起归纳起来仍不外乎上面所说的惑、业、苦的关系。无明、行是过去无始以来的惑和业,招致现在识、名色、六入、触、受的苦果;爱、取、有是现在的惑和业,招致未来的生、老死的苦果。这些都是‘有漏皆苦’一句所包括的内容,也就是四谛中苦谛和集谛的内容。”[24]

赵朴老的解释含有丰富思想:爱是生命欲;受是感觉;触是根、境、识三者会合而有的心理活动的开始;六入是六根,是传递六境的机能;名色是身心合成的组织;识是名色的一部分,是名色的中心的东西;行的意义与有相同,从现在身口意造作的业来看它潜伏著引生后果的力量叫做‘有’,从现在已经成熟的果来看过去所造的业叫做‘行’。

这个解释最突出的特征是取消了入、住、出胎过程,直接用当下的识、身心、六根、触来解释识、名色、六入、触等蕴。但因为认为有和行含义相同,所以总体上仍然保留了三世两重的结构。可见,对有的解释是把十二支分成前后两重的关键。

1.3.3.杨曾文的解释和说明

杨曾文在《佛教知识读本》中说:

“对此十二因缘分开加以解释,无明即痴,是对佛教的教义(四谛等)不了解,被认为是造成众生流转生死的根本原因。行是指由行为所造成的一种影响作用、形成力(业力)。识是指感觉和意识活动,包括眼、耳、鼻、舌、身、意六识。原始佛教有时把识看做是独立的精神实体,称之为识神,即灵魂。名色是指人的肉体和精神。名指受、想、行、识四蕴(也称为四阴);色指五蕴中的色,相当于物质,由两者构成生命体的形神关系。六处是指人的感觉器官和意识机能,包括眼、耳、鼻、舌、身、意六根。触是接触外界时产生的触觉和知觉。受指感觉。爱即贪爱,对物质的或精神的东西的追求、爱恋意向。取是执著地求取、占取各种东西及固执错误见解等。有指众生和生存的环境。生是生命出生。老死是生命的衰老与终结。

在原始佛教的后期,在讲十二因缘时已经把其中的识解释为识神,把名色解释为胎儿,从而把十二因缘解释为人生秉承前世业因投胎、出生和生长的过程。到了部派佛教时期,以说一切有部为代表的学僧对十二因缘作了三世两重因果的解释。这样,十二因缘便被改造成由无明引起的生死轮回的过程了。”[25]

这里明确说“识解释为识神”出现在原始佛教后期,并在部派佛教时期形成三世两重因果解释。他力图给出一个既不讲入、住、出胎,也不保留三世两重结构的解释。其他各支的解释和赵朴老差不多,差别在“有”支。他把“有”解释为众生和生存环境,这样就无需出现来世了。但这样也不能完全避免三世两重结构,因为三世两重因果也这样解释“有”,但仍把它解释为来世的有,因为不这样难以解释取缘有。

十二缘起甚深、极甚深

1.4.引经证

1.4.1.十二缘起甚深、极甚深

有人可能会说,三世两重因果解释有经典依据,不容质疑。讲十二缘起最大的权威当然是《阿含经》,如果在其中找到依据,对部派佛教的解释也可以质疑。

《中阿含经·因品·大因经》的缘起是阿难产生疑惑:“此缘起甚奇,极甚深,明亦甚深,然我观见至浅至浅。”于是往诣佛所。佛说:“阿难!汝莫作是念,此缘起至浅至浅。所以者何?此缘起极甚深,明亦甚深。阿难!于此缘起不知如真,不见如实,不觉不达故。念彼众生如织机相锁,如蕴蔓草,多有调乱,怱怱喧闹,从此世至彼世,从彼世至此世,往来不能出过生死。阿难!是故知此缘起极甚深,明亦甚深。”[26]众生之所以不能出离生死都是因为于此缘起不如实知见、不觉不达,故此缘起极甚深。“明亦甚深”可解释为智慧和觉悟也甚深,即与无明相对的是明、是智慧和觉悟。可见,此经解释甚深缘起,要深入理解十二缘起应重视此经。

接下来佛开始讲甚深缘起。粗看起来和通常讲的一样,还是十二支次第讲下去,甚深在哪?可见,并非离十二缘起另有一个甚深的缘起,十二支缘起本身甚深,是阿难没有领会。佛解释甚深缘起不是讲新东西,而是讲甚深在哪里。仔细比较此经和通常讲法的差异,可以看出,这些差异正显示了十二缘起的甚深之处。

仔细研读发现,至少有三处和通常讲法不同:

1)通常讲十二支,而此经只出现九支,无明、行、六入三支没出现。另外,受支讲的简短,没有展开。这样讲更为紧凑,更容易突出重点。

2)通常讲无明缘行、行缘识,此经讲识缘名色,名色缘识,构成一个相互为缘的循环。

3)此经中有一段欲爱生起私有财产乃至战争的论述,通常没有。[27]

《长阿含·大缘方便经》和南传《长部·大缘经》与《大因经》是同经异译,都保留了以上三个特点。这三点应该是理解十二缘起甚深之处的关键。

1.4.2.识不是入胎识

《大因经》中没讲无明缘行、行缘识,而是识缘名色,名色缘识,构成了一个相互为缘的循环,由这个循环再缘起后面各支。

“阿难!若有问者:‘识有缘耶?’当如是答:‘识亦有缘。’若有问者:‘识有何缘?’当如是答:‘缘名色也。’当知所谓缘名色有识。阿难!若识不得名色,若识不立、不倚名色者,识宁有生、有老、有病、有死、有苦耶?”

答曰:“无也。”

“阿难!是故当知是识因、识习、识本、识缘者,谓此名色也。所以者何?缘名色故则有识。

“阿难!是为缘名色有识,缘识亦有名色,由是增语,增语说传,传说可施设有,谓识、名色共俱也。[28]

这种说法不是孤例,《贝多树下思维十二因缘经》中亦说:“名像因缘识,亦识因缘名像。名像因缘六入,六入因缘更,更因缘痛,痛因缘爱,爱因缘受,受因缘有,有因缘生,生因缘老死,忧哭苦不可意愁从是致有。”但这部经在后面又出现了通常的缘起次序:“便复思惟念:是何等无有则识无有?何等尽复识尽?便复思惟案本念,得是应意:无有殃种识亦无有,殃种已尽则识尽。便复思惟念:何等无有为殃种无有?何等尽为殃种尽?便复思惟念本,得应意:无有痴亦无有殃种,痴已尽则殃种尽。”[29]同一经中出现两种说法,比较奇怪。

《杂阿含经二八七》叙述结构与《贝多树下思维十二因缘经》完全相同,二者是同经异译。该经前半段只讲到识,没讲名色缘识。而《杂阿含经二八八》讲了识缘名色、名色缘识,而且举芦束相依为喻。可见,识与名色相互为缘的说法不是传抄失误,必是佛有此说,才会出现在不同经中。

如果识是入胎的神识,名色是最初的精神和身体,那么“识缘名色,名色缘识”该怎么解释呢?如果解释成识缘起胎儿的身体和意识,胎儿的身体和意识又缘起识,那识与肉身到底谁第一、谁第二?难道识还需要身体滋养吗?那识是什么?也是一种微细物质吗?这不成了典型的神我论?但不这样,又该如何呢?所以通常讲十二缘起时只讲“无明缘行、行缘识”,不会讲“识缘名色、名色又缘识”。但《阿含经》中多处出现这种说法,说明这必是佛说,置之不理是不行的。

佛所说法,按三世两重因果解释不通,结论只能是三世两重因果解释有问题,不符合佛的原意。

十二缘起是逻辑因果关系

1.4.3.缘起非时间顺序因果关系

1.4.3.1.同时互存关系和异时互存关系

赵朴老在《佛教常识答问》中解释缘起和因果说:

“佛曾给‘缘起’下了这样的定义:

若此有则彼有,若此生则彼生;

若此无则彼无,若此灭则彼灭。

这四句就是表示同时的或者异时的互存关系。什么是同时的互存关系?举一个简单例子来说明。如师生关系:有老师则有学生,有学生则有老师,无老师则不成其为学生,无学生则不成其为老师。这是同时的互相依存的关系。什么是异时的互存关系?如种子和芽的关系:因为过去先有了种子,所以今天才能有芽生;也因为今天有芽生,过去的种子才名叫种子,这是异时的互相依存的关系。从另一方面看,种子灭的时候也正是芽生的时候,芽生的时候也正是种子灭的时候,在这里,芽和种子的生与灭现象又是同时的互存关系。总之,无论其为同时或异时,一切现象(法)必然是在某种互相依存的关系中存在的,没有任何一个现象可以说是绝待(绝对)的存在。”[30]

用互相依存解释缘起更符合“此有故彼有”的基本定义。生缘老死既可以解释为异时互存关系,也可以解释为同时互存关系。在抽象层次上,如果有生这回事,那么必然同时有死这回事,生这回事和死这回事是同时出现的,没有时间先后,不是异时互存,应属同时互存关系。

1.4.3.2.时间顺序因果与逻辑因果

通常认为因果关系在时间上有先后次序,所以异时互存关系是因果关系。但赵朴老说,同时互存也是因果关系。

“照佛教的说法,所谓互存关系,都是因果关系。从异时的互存关系来说,种子是因,芽是果,这是异时因果。从同时的互存关系来说,如以老师为主,则老师是因,学生是果;如以学生为主,则学生是因,老师是果,这是同时因果。这当然是简单地举例,其实因果关系是极其错综复杂的。从这一个角度看,这样的因产生这样的果;从另一个角度看,同是这个因会产生另外的果。如某甲,从师生关系看,他是乙的老师;从父子关系看,他是丙的父亲;从夫妻关系看,他是丁的丈夫。以甲为因,则乙丙丁和其余一切都是果,由此而看出一因多果;以其余一切为因,则甲是果,由此而看出多因一果。实际上,没有绝待的因,也就没有绝待的果。世界就是这样由时间上无数的异时连续的因果关系,与空间上无数的互相依存关系组织的无限的网。”[31]这样解释因果关系比通常理解更为宽泛。

把老师学生式的同时互存看作因果关系显得牵强。还有一种关系更适合称为因果关系。比如,先有生命现象,然后才谈得上生和死,生命的存在是生死的逻辑前提。这也是一种同时互存关系,但它与老师学生的关系不同,双方不是对等的相互依存,而是一方的存在是另一方存在的逻辑基础,二者构成逻辑上的因果关系。异时互存是时间顺序上的因果关系,这是逻辑上的因果关系。

1.4.3.3.十二缘起是逻辑上的因果关系

十二缘起是“此有故彼有”的缘起,还是时间顺序的缘起呢?根据《大因经》,十二缘起是逻辑上的因果关系。

《大因经》中,阿难觉得缘起至浅至浅,佛在强调缘起甚深之后解释说:“缘爱有受,缘受有有,缘有有生,缘生有老死,缘老死有愁戚,啼哭、忧苦、懊恼皆缘老死有,如此具足纯生大苦阴。”这里先讲了爱以下各支,只是次序和通常讲法略有差异。

在一一解释这几支后,佛忽然岔开话题,插入一段通常没有的论述。

“阿难!是为缘爱有求,缘求有利,缘利有分,缘分有染欲,缘染欲有着,缘着有悭,缘悭有家,缘家有守。阿难!缘守故便有刀杖,鬪诤、谀谄、欺诳、妄言、两舌,起无量恶不善之法,有如此具足纯生大苦阴。阿难!若无守,各各无守者,设使离守,当有刀杖、鬪诤、谀谄、欺诳、妄言、两舌,起无量恶不善之法耶?”

答曰:“无也。”

“阿难!是故当知是刀杖、斗诤、谀谄、欺诳、妄言、两舌,起无量恶不善之法。因是习、是本、是缘者,谓此守也。所以者何?缘守故则有刀杖、鬪诤、谀谄、欺诳、妄言、两舌,起无量恶不善之法,有如此具足纯生大苦阴。

“阿难!缘家有守者,此说缘家有守,当知所谓缘家有守。阿难!若无家,各各无家者,设使离家,当有守耶?”

……

“阿难!缘爱有求者,此说缘爱有求,当知所谓缘爱有求。阿难!若无爱,各各无爱者,设使离爱,当有求耶?”

答曰:“无也。”

“阿难!是故当知是求因、求习、求本、求缘者,谓此爱也。所以者何?缘爱故则有求。[32]

然后,佛又说:“阿难!欲爱及有爱,此二法因觉、缘觉致来。”通常爱缘取、取缘有、有缘生、生缘老死这一分支为有爱,这一段讲的是欲爱。有爱是对生命,欲爱是对物质,这是从爱展开的两个分支。

值得注意的是欲爱的内容:缘爱有求,缘求有利,缘利有分,缘分有染欲,缘染欲有着,缘着有悭,缘悭有家,缘家有守。缘守故有刀杖、鬪诤、谀谄、欺诳、妄言、两舌,起无量恶不善之法。翻译成白话:有爱就会有求,有求就会有利益,有利益就会有分(可以理解为利益的分割、分配,引申为私有财产),有分就会有(对私有财产的)染欲,有染欲就会有固着,有固着就会有悭吝,有悭吝才有家,有家才有对家的守护,有守护就会有武器、争斗、欺诈、妄语、谀谄、两舌种种不善之法。这段是对社会现象的描述,把私有财产、家庭乃至战争如何产生都说清楚了。哲学家长篇大论讲“私有制的起源”,也无非是按类似框架讨论。

说家庭的出现及财产的守护是造成战争、斗乱的原因,并不是说某一次由此引起,也不是说每一次战争都由此引起,而是说战争这一类事是由这个原因引起的。这是逻辑上的因果关系,前支是后支的逻辑前提,前支为后支提供基础和支撑。前后支都不是一个事件,而是一类事全体,不是一件事引发另一件事,而是在逻辑上的一类事造成另一类事。这种逻辑上的缘起是层层支持的关系,更符合“支”的名称。

欲爱分支讨论的是逻辑上的因果关系,有爱分支讨论的也应该是逻辑上的因果关系,乃至十二缘起支都应该是逻辑上层层支撑的因果关系。三世两重因果讲入胎、长成六根、出生后有触觉,都是描述事物发展的时间顺序,没有上升到逻辑因果关系的高度。所以,三世两重因果解释不是佛的本意。

十二缘起的正确解释方向

1.5.正确的解释方向

三世两重因果不是佛的本意,正确的解释方向应该把十二支解释成层层支持建构的关系。三世两重因果是承认世间和神识存在后,讲神识如何轮回和受生。而逻辑前提意义上的因果关系应该是解释这个世间和生命是如何缘起的。

打个比喻,把世间想象成一个电子游戏,时间顺序的因果相当于游戏内的因果,游戏规则规定的一定因造成一定果。逻辑上的因果关系相当于研究游戏是如何搭建的,由数据结构到驱动引擎,再到界面显示,层层支持搭建起来。游戏内的因果,只能助你在游戏内得高分,终究只能在游戏中转,不可能从游戏中出来。知道游戏如何搭建,才能抽钉拔榫,让游戏崩溃,从中解脱。

比如,在时间顺序因果里,生死是就一次生命而言,而逻辑前提的因果则说生死是如何产生的。两者不在同一层次。当我们说有生必有死的时候,不是仅仅描述和归纳生命过程,而是强调生死之间存在必然的逻辑联系。不是仅仅因为看到一次次先生后死就说有生必有死,还基于这样的思考:既然本来无有而能产生,那么本来是有也必然有坏灭的时候。生缘老死,既可以按出生到死亡的时间顺序理解,也可以在“有生必有死,生的存在本身就注定了死亡必将到来”这一层次理解。显然后者更深刻,也更有指导意义。在这个层次看,延长寿命推迟死亡终究没有意义,因为死亡必将到来。要消除死必须同时消除生,即超越生死、解脱生死。

十二支缘起最终要解决的是老死,这是众生最关心的问题。三世两重因果只描述了生死轮回的状况,对解脱生死少有指导作用。还可能引申出“由于过去业而有现在果,现在造业而有以后的果,要停止造业并受报消业,把业消尽才能脱生死”的思想,更是落到了耆那教苦行消业求解脱的水平,和佛法不相关。把十二缘起理解为层层支撑的逻辑上的因果关系,则要消除表面一层的果(比如老死)就要消除深一层的因(比如生),要消除深一层的因就要消除更深一层的因。如此指导我们层层解开各个环节,最后破无明而觉悟,不被虚妄分别的假相所缚而解脱生死。这才是能指导人解脱生死的十二缘起。

触以下的解释

十二缘起的触是感觉,从感觉开始层层展开以下各支。

“触缘受,受缘爱,爱缘取”,这三个环节容易理解,不管是按时间上的因果关系理解,还是按逻辑上的因果关系理解,都解释得通。“有缘生,生缘老死”也是两种理解都不难,关键在“取缘有”。既然已经有感觉了,引起感觉的外有和感觉所依的内有已经存在,怎么还说取缘有呢?这点解释不通,就没法按逻辑关系解释十二缘起,只能拆成前后两世,说今世之取缘来世之有。归根结底是没搞清楚什么是取缘有。

取是假施设,取缘有是说:有是假施设出来的,没有假施设就没有有。对西方哲学有一定了解人都清楚,我们根据感觉建构了对世界的认识,这个认识的可靠性始终没有得到证明,包括康德等大哲学家都做过努力,但至今没有成功。从有感觉到认为有外部世界,中间存在一个鸿沟,无法严谨可靠地走过去,只能靠假施设跃过去,这就是取缘有。所以,有感觉不等于有“有”,要有“取”才会有“有”。如果没有“取”则仅有感觉,不会有物、有外境、有“有”。

因为后面讲生和死,所以十二缘起的有应该是欲有、色有、无色有,也就是生命。取缘有,有根本不存在,假合而取认为其存在。不存在也就无所谓生死,认为它存在才会有生死,如果不取、没有“有”,则生死也不存在了,这是对生死的彻底超越,是谓解脱生死。

解释触以下各支:有了感觉,人才会有苦乐舍等感受;有了苦乐感受就会有对乐生爱,反过来就是对苦生瞋;有了爱会希望所爱的东西是真实的,于是有取;假施设所爱的东西存在,认为所爱的东西存在,这个本来不存在却当其存在的东西就是有,缘取而有有;有了有就会有有之产生;而有了生必然有老死。

要彻底避免老死就要无生,无生就不会有老死。怎样才能无生无死呢?没有“有”也就没有“有”的生和死,没有“有”就超越了生死。怎样才能没有“有”呢?如果“有”存在,再怎么努力也不能使之不存在。但“有”本来并不存在,只是由于取而以为其存在。所以根本不需要把有变无,只要不取,则“有”本来就不存在。根本不存在的东西本来无生,当然也无死。怎样才能不取呢?直接原因是由爱而有取,感觉通过受和爱为取提供动机,又直接为取提供素材,所以近因是没有爱才能不取,远因是没有感觉则没有取。

名色是名言和影像

行到触的解释

3.1.基本解释方向

触以下各支都清楚了。“有”是依感觉而“假施设”的,没有“有”,只有感觉。可能有人会问,外物虽是假安立的,但一定存在啊!否则感觉从何而来?行到触这一段就是解释感觉如何产生。

“无明缘行,行缘识,识缘名色,名色缘六入,六入缘触”,无明是心中的无明,无明到识,再到名色,再到触,总趋势是自内向外。所以,十二支缘起的基本方向是从内到外解释感觉如何生起的。一般人用外有解释感觉,而十二支缘起说感觉不是“外有”引起的,是自内而外生起的。

通常认为外有引发的感觉是真实的,内生的感觉是幻觉。如果所有感觉都是内生的,岂不是说所有感觉都是幻觉,根本没有真实的、外有引起的感觉?正是这个意思。本质上没有感觉,只有意识影像。人们以为具有丰富细节的意识影像是外物引起的,把影像当成感觉,这就是感觉的缘起。归根结底,感觉是由于不能正确认知意识影像而假安立出来的。如能改变这个错误的“认为”,则感觉还原为意识影像,只有影像没有感觉。这就是十二支缘起基本架构所透露出的解释方向,也就是幻觉说。

3.2.名色的解释

3.2.1.名色即名像

通常十二缘起是“名色缘六入,六入缘触”,在《大因经》中没讲六入,直接由名色缘更乐。更乐是音译,对应于触,也就是直接由名色缘触。

什么是名色缘触?如果十二缘起的基本框架是从内到外解释感觉如何生起,把感觉解释成幻觉,那么名色应该是指意识影像,这影像有名与色两大类。名色缘触就是说内生的影像缘起了触。

在《贝多树下思维十二因缘经》(吴月氏优婆塞支谦译)中把名色译为名像,“名像因缘识,亦识因缘名像。名像因缘六入,六入因缘更,更因缘痛,痛因缘爱,爱因缘受,受因缘有,有因缘生,生因缘老死。忧哭苦不可意愁从是致有。”把名色译为名像,则“把色理解成胎儿成形前的微细物质、把名理解成心”的解释就说不通了。名色的色不是物质,而是色像,也就是种种形象,相应的名应该也不是精神,而是指代形象的概念。

像是色像,翻译成色也不能算错。但色也可以解释为物质,进而解释为受胎之初的身体,这样下去就越来越远了。而翻成名像则明确指概念和影像,没有歧义,彻底堵死了向物质引申的可能性。三世两重因果解释流行后,名色被固定解释成胎儿早期的精神和身体,完全实体化了。配合这种解释,翻译也固定为名色。

如果都把名色翻译成名像,三世两重因果解释就不能成立了。因为该解释的关键是把名色和六入做物质化的解释,再把感觉解释成外有引起。但这样解释和十二缘起的总趋势相悖,硬生生把一贯的趋势打成两段,成了两重因果。把名色翻译成名像,可以很容易看出这个异常,三世两重因果解释就很难被接受了,于是,要么一直讨论下去直到搞出幻觉说,要么一直搞不清楚,佛教在辩论中衰弱。翻译成名色形成了通常的理解,减少了论争,对佛教延续是有价值的,但也是以理解不准确为代价的。支谦当然知道,翻译成名像会造成理解困难,但他坚持这么译,说明他认为这才是正确译法。他心中应该明白“感觉本质上只是意识影像”。

3.2.2.名言的范围

名色就是名像,名像和影像又是什么关系呢?名或概念的一个重要特征是稳定性,最简单的用名称表示某物也要抓住它的稳定特征,否则就说不清名称所指的是什么了。

名不仅包括概念,还包括一切建构在概念基础上的认识、理论等等。理论是在描述更深层次的稳定性或不变性。比如科学理论,每个科学规律都在描述某种深层次的不变性,事物在变化,但变化是有规律的,规律就是变化中的不变性。名言的作用是用不变统摄变化,一切逻辑和理性思维都属于名的范畴。

很多思维都渗透着名言。比如,所谓方向感就是头脑中有一幅地图,并随时在地图中定位自己的位置。进入不熟悉的地方,无法建立地图或不能确定自己的位置,就会失去方向感。这就是以地图为背景的知觉。地图是一种名言,方向感是名言和感觉影像的结合体。

知觉模型是一种通常意识不到的名言,它是一个当前经验信息的解释模型。日常活动中,我们有一个对周围环境的知觉模型为我们提供预期,预期和实际感知基本一致时模型不变,当预期和实际不一致时就要修改知觉模型。比如路上有个坑,没看到,踩空了,这时就会感到“吓一跳”。这种“吓一跳”的感觉就是实际情况大大突破了知觉模型的预期,知觉模型瞬间失效,意识紧急调动全部注意力重建知觉模型。等到模型重建成功,和周围环境重新保持相符,这才“回过神来”。知觉模型的作用好比导航软件,正常情况下导航软件的路线和实际情况基本一致,可以跟着导航走;如果导航图的道路信息和实际道路情况不符,导航失效,这时就会“吓了一跳”;导航失效这可能是地图信息错误或定位不准,要重新校准地图和位置,校准之后导航图和实际道路相符,重新开始导航并进展顺利之后才“回过神来”。可见,知觉模型也是一种名言表示,是名言统摄之下的意识影像,是一种“名像”。

3.2.3.名言固化影像

名言的作用是在变化的经验中抓住不变性,用不变性统摄变化的经验。如果认识到影像都是内生的,就会明白,被名言统摄的影像会按名言所表示的样子呈现。人们以为名言在描述影像固有的不变性;其实是在用名言把不变性赋予影像。就像魔法师用咒语驱动事物,名言驱动影像成为名言所表示的样子。“名像”就是这种被名言“加持”的、固化的、规律化的影像。一切规律都要在名言“加持”下才存在,是名像以下的境界。

名言和影像之间的作用是交互的。开始,名言和观念不清晰,观念认为它是什么样,影像就会配合显现出什么样。而影像显现成这样,又会反过来印证、加强、精细化名言和观念。这就形成了正反馈,循环迭代,最后形成稳定的影像和稳定的名言。

3.2.4.名言也是影像

名言必须以声音、文字或形象做载体,这载体本身也是一个意识影像,这个影像被用来表示另一个东西,于是就成了名言。所谓名言固化影像,本质上是用表示关系在影像之间建立联系。在被众多表示关系捆绑起来,联结成体系后,影像系统就稳定了。被当做名言的影像就是捆绑影像体系时设置的结点和结点上的捆绑工具。

如果把名言的捆绑拆除,名像还原为影像,将呈现为没有规律的一团,就像混乱的梦境。这才是纯粹的影像。影像不一定有规律,没有规律的影像也是影像。名像是稳定、有序、有规律的,纯粹影像则不需要如此。

3.2.5.名言影响影像的经证

通常认为名是用来表示相的,先有相后名。《大乘入楞伽经》把先后关系翻转过来,名引生对相的觉知,名在先相在后,称为随名相流。

“大慧!凡愚不知名是假立,心随流动见种种相,计我我所染着于色,覆障圣智起贪瞋痴,造作诸业如蚕作茧,妄想自缠堕于诸趣生死大海,如汲水轮循环不绝,不知诸法如幻如焰如水中月,自心所见妄分别起,离能所取及生住灭,谓从自在、时节、微尘、胜性而生,随名相流。

“大慧!此中相者,谓眼识所见名之为色;耳、鼻、舌、身、意识得者,名之为声、香、味、触、法,如是等我说为相。”[33]


最后一段解释相,相就是色声香味触法。中间讲凡夫由见种种相而计我我所,由计我我所而起贪瞋痴,由起贪瞋痴而造作诸业,由造作诸业而被自己的妄想缠绕,堕于诸趣、轮回不绝。于轮回中不知诸法如水中月,虚妄分别而起,唯自心觉知,并非实有,也谈不上能取所取和生住灭,反以为诸法是从自在、时节、微尘、胜性而生。

这些都容易理解,关键是相是怎么来的?只有一句,“凡愚不知名是假立,心随流动见种种相”,由于不知名是假立,心随名流转而见种种相。后面又说了一次“随名相流”,随着名而有种种相流转。可见,相是随着名流转的,名先于相、名决定相。

什么是六入

3.3.名色到触的解释

3.3.1.名色如何缘起触?

名色或名像是稳定有序的意识影像,它只是意识影像,并不是触。加入有外境的观念,影像系统相应转变,逼真模拟有外境的效果。能逼真模拟外境效果的影像仍然是内生的意识影像,但它很像由外物引起,人们也认为它由外物引起,这就成了“感觉”,其实“感觉”只是幻觉。这就是“名色缘触”。

3.3.2.“名色缘六入,六入缘触”的解释

《大因经》是名色直接缘触,但通常讲十二缘起在名色和触之间还有六入。什么是六入?通常解释六入是六根,但为什么又叫“入”呢?这就鲜有回答了。认识到名色是内生的影像,再体会“入”字,才会发现这个字用得多么巧妙。名色是内生的,而“入”是说影像是外来的,所以名色到六入这一步就是内生的影像被当成外来影像的过程。这一步很关键,是一个分水岭。后面各支都是在“影像是外来的”这个错误前提下一步步假安立,越解释越细,离真实也越来越远。关键性的、方向性的错误,就发生在名色到六入这一步。可见,区分这一步的重要。

为什么会把内生影像当成外来的呢?线索就在六入的“六”字,先把影像分成六类,然后把影像当成外来。在名色的互动循环中,相似的影像聚集在一起,逐渐分化成好像相互独立的六堆,每堆影像性质不一样,分在不同的意识区域,好像有六个显现不同影像的空间。然后把这六个空间当成联接外部世界的六个通道,也就是六根,认为六种影像都是从外界流入的,于是名色成了六入。这就是“名色缘六入”。

“六入缘触”是把影像当成外来之后,继续解释影像怎么流入,认为六根和外界的六尘接触产生六种感觉。六入只是说影像从外来,六触则把怎么外来的具体机制安立出来了。六入只是说有外因造成了影像,六触则把外因明确成六尘(六种外部信息),到“有”支更进一步明确成外部世界。就这样,内生影像被一步步解释成外来的,每一步都是假安立过来的。

六入和六触区别不大,所以《大因经》把两步合并成一步。但把内生影像当成外来感觉,逻辑上确实可以分成两步,所以通常十二缘起分两步。按上面分析,甚至可分成三步,先是认为影像分成相互独立的六类,出现在意识的六个不同区域;再认为六类影像都来自外部;再认为是“根尘和合”生六触。直接说“名色缘触”容易讲明白原理,说“名色缘六入、六入缘触”解释得更详细,《大因经》解释十二缘起的甚深义,用的是前者。

为什么识会被解释成入胎

3.4.行到名色的解释

3.4.1.入胎话题在讲什么?

讲识缘名色之后,《大因经》又提到了入胎话题。所以,入胎解释也是有来历的。

“阿难!若有问者:‘名色有缘耶?’当如是答:‘名色有缘。’若有问者:‘名色有何缘?’当如是答:‘缘识也。’当知所谓缘识有名色。

“阿难!若识不入母胎者,有名色成此身耶?”

答曰:“无也。”

“阿难!若识入胎即出者,名色会精耶?”

答曰:“不会。”

“阿难!若幼童男童女、识初断坏不有者,名色转增长耶?”

答曰:“不也。”


这段文字很突兀,像突然插入的。投胎的说法是把身体和世界当成实有了,神识投生到胎儿身上,再生到世界上。前面分析过,这样解释十二缘起会有很多解释不清的地方;而从世界根本没有,感觉只是幻觉,用幻觉影像一步步实体化、客观化来解释十二缘起则逻辑顺畅,更为深刻,对修行的指导意义也更强。坚持这个解释方向,这一段也应该按照影像逐步实体化解释。至于经文为什么说起投胎,可以再解释。

从影像转化的角度看,根本没有世界,也没有身体,投胎也不是投胎,而是自己的幻觉影像融入世界影像的过程。所谓世界影像,是一群众生影像同步,同步的影像就是世界。一期生命中一直生活在这个世界,一直维持着和这群众生同步的、稳定的影像。从受胎到出生是融入同步影像的过程。受胎的实质不是受胎,而是开始建立并维护这个世界的影像,母胎、胎儿的身体是最初影像,是世界影像的开始。投胎是方便说,开始建立世界影像才是正确说法。

母胎和胎儿的身体是这个世界的最初影像。这一时期世界影像(母胎)是稳定的,身体影像在剧烈变化。等身体影像稳定了,再进入世界,见识剧烈变化的世界影像。所以,身体是世界的起点,是建立世界影像的根。

3.4.2.识是以身体为中心的影像

为什么在这里讨论投胎呢?应该是要讲身体在影像转化过程中的作用。身体本身也是影像,但不是普通影像,而是建立整个世界影像的出发点。人出生以后经历的所有影像,都是从身体视角感知世界,身体是所有影像的中心。

分析到这里,可以知道这段在说什么了。这段是讲有中心的影像,这是影像转化过程中的一级。有身体以后,所有影像都以身体为中心,并在一期生命中维持稳定。在此之前是没有中心的影像,从无中心到有中心必须满足一系列约束,包括影像必须环绕在中心周围,并呈现与中心相应的模式(比如人和狗感知到的影像就不一样),在一期生命中影像要保持连续,不能跳变等等。加上这些约束后,影像的范围小多了。

这段讨论出现在识缘名色之后,显然和识有关。识为了别,觉了分别。分别是分别影像,那觉了是什么意思呢?如果没有提示,很难说清楚。知道这一段在讨论识和影像中心后,容易看出,觉了二字含有主体觉知客体的意思,是从一个主体出发的觉了,识的定义中已经有中心和影像的区分了。名像是加上名言表示约束的影像,识是加上影像中心这个约束条件的影像。

有人会问,有身体已经有六根六触了,这个级次不是应该在六触之后吗?怎么排在这么靠前?因为影像中心不一定是这一世的身体,甚至不一定是身体,比如,可以只是影像中心,而没有稳定的身体影像。这样理解则影像中心比六触基本得多。讲投胎是以人们能理解的今世身体作例子,并不是仅限于这个身体。

佛在解说影像中心时,很自然地说到入胎住胎,经过几代人口耳相传,到记录于文字的时候,准确的解释已经模糊,容易理解的入胎话题则一直保存下来,到部派佛教更是用三世两重因果解释十二缘起。比如,科普读物总是用钟长尺短来说明相对论,因为这些能给人鲜明的印象。但物理课上则要从迈克尔逊干涉实验和麦克斯韦方程的协变性讲起,这样才能真正理解相对论。如果一场灾难打断了物理知识的传承,几百年后,可能只剩下钟长尺短和在女朋友身边时间过得快的故事了,那时候,能绘声绘色讲这些故事的人被认为善于演说相对论。

3.4.3.“行缘识,识缘名色”的解释

名色或名像是稳定、有序的影像,在此之前是没有被名言表示关系捆绑起来的、仅仅是影像的影像。识是有中心,但还没有附加名言表示关系的影像。行就是没有规律,也没有中心、最原初的影像。

“行缘识”就是从没有中心的影像到有中心的影像。其中的关键是对身体或对我的执取,这一执取使原初影像成为有中心的影像。“识缘名色”是没有规律、没有秩序的影像变成有序的名像,其中的关键是名言表示关系。

最初的行是没有规律且没有秩序的影像,在被我执和名言“加持”之后变得有秩序,呈现各种规律,其中包括自然规律,也包括因果轮回规律。建立秩序之前,善恶、好坏、利害都无从谈起,因果报应也无法安立。这些都出现在名像以后。

行到触的解释

3.5.行到触的完整解释

感觉并不存在,感觉只是内生的幻觉。用佛教术语来说就是根尘和合而生的“触”并不存在,触的本质是内生的意识影像,或幻觉。意识影像怎么成为触呢?是随着意识影像稳定化、精细化、仿真化,逐渐被认为是从外而来。

意识影像本来是无序的,然后出现影像中心,按有中心的要求筛选和调整影像,形成有中心的连续影像,这就是识。其他影像作为素材保存,等待机会整合进入有中心的影像。

影像本来没有那么多规律,然后开始用一些影像表示其他影像,这就是名。随着名和表示关系变丰富,影像从无序变有序,从不稳定变稳定,从无规律变为有规律。这是识缘名色。

名和影像互动过程中,影像越来越丰富,越来越精细,越来越稳定。稳定的影像形成六类,相对独立,被认为存在六个不同影像空间,这些空间是联接外界的通道,影像是从外界进入的。这就是名相缘六入。从这里开始,内生的影像被当成是外来的了。

根据六类影像形式,人们假设有色、声、香、味、触等外尘和法尘,认为根尘和合而生触,相应的影像也调整为符合根尘和合的模式。这是六入缘触。从这里开始,人们认为意识之外还有东西,开始只假设有外尘,然后假设有外境。

触很容易消除,只要不再认为这影像是外尘引起的,“触”就消失了,只剩下六种外来影像。六种外来影像也容易消除,只要认识到它们是内生影像就行了。之所以把内生当外来,是因为影像的稳定性,稳定性是名色相互推动逐渐形成的,所以,没有外来影像,只有名色推动形成稳定的内生影像。

名色也可以消除,只要认识到它们本质上都是影像,只是被人为赋予了表示关系,则名色本质上不是名色,只是影像。如能停止使用语言,直观影像本身,就能逐渐见到不那么坚固的影像。

识也可以消除,只要认识到它本质上是影像,被调整成了有中心的模式,则识不再是识,而是影像。如能破除我执,打开约束影像的中心,则能见到没有中心的影像,这就是行。

层层缘起堆叠的假相消失,还原到原初影像,这就是行。行、识、名色、六入、触等支本质上都是影像,是层层细化的影像。

无明缘行的解释

广义无明缘行的解释

4.1.十二支缘起的不同表述

我们已经用影像层层转换解释了十一支,只剩下无明缘行了。同时也清晰的看到,后面叠床架屋的层层缘起都是在同一层次上的形式转变,后面各级和行本质上相同,只是逐级增加了一层层执取。十二缘起最核心的是无明缘行。把什么是无明缘行解释清楚,后面十一支加点减点都没关系,一句话带过也没关系,本质上仍然是十二缘起。

佛经中有很多十二缘起的不同表述。《佛为阿支罗迦叶自化作苦经》讲,“佛告迦叶:‘若受即自受者,我应说苦自作;若他受他即受者,是则他作;若受自受受他受复与苦者,如是者自他作,我亦不说;若不因自他无因而生苦者,我亦不说。离此诸边,说其中道。如来说法,此有故彼有,此起故彼起,谓缘无明行乃至纯大苦聚集;无明灭则行灭,乃至纯大苦聚灭。’

佛说此经已,阿支罗迦叶远尘离垢,得法眼净。”[34]

“此有故彼有,此起故彼起”略同缘起偈,“缘无明行乃至纯大苦聚集”是最简略的十二缘起表述,是在解释“此有故彼有,此起故彼起”,所以句中的此就是无明,彼就是行乃至纯大苦聚,即“由愚痴无明导致行乃至大的纯苦受团积集起来”。如果简略讲解十二支缘起,就是无明缘起后十一支。后十一支是同一层次,无明与它们相对,无明缘起它们,所以又称无明缘起。直接讲无明缘起,比细讲十二支更突出重点,更提纲契领。

更简略的讲法是缘起偈,“此有故彼有,此无故彼无”,无明是此,后面各支都是彼,这一偈概括了十二支缘起,也概括了世间一切是怎么来的。

《中本起经》中,佛说“原于人本,从痴有形,从形生情,从情生识,从识生欲,从欲有父子,从父子生恩爱,从恩爱生忧悲,展转五道无有休止。”[35]这里没有讲中间各支,直接说“从痴有形”,形相当于十二支的有或生。这样表述与十二缘起差别很大,但已经包括了最核心的东西,也是对缘起的准确表达。

缘起有众多表述形式,因为行以下各支归根结底属世间法的范畴,是世间法之间的缘起,属于细节,可以灵活开合。多种表述中不变的是无明缘起一切世间法的基本结构,只要保持这种结构就是缘起。比如,佛经中有很多悟十二缘起证辟支佛的故事。辟支佛独自修行证果,他们各自所悟的十二缘起是否完全一样呢?不需要。只要具备无明缘起一切世间法的基本结构,后面各支多几级少几级仍是十二缘起。

4.2.广义的行

如果取狭义,行是最基本的幻觉影像。后面的层层影像本质上都是幻觉影像,行是其中最基本的,十一支的缘起是在讲幻觉转化过程,从无规则的幻觉到逼真的境界。

如果取广义,行是刹那生灭的意思,一切刹那生灭法都属于行。但十二缘起中的行应该是心行,就是刹那生灭的心识活动,因为十二缘起的各支都属心识活动。这样解释,行不仅包括最基本的幻觉影像,也包括识、名色、六入、触等影像,还包括不属于影像的思维活动,种种心识活动都是行。无明缘行就是无明缘起了一切心行,把十二缘起都包括在内了,可以称为无明缘起。

这样解释行可以解释一个长久的困惑。在十二缘起中,行排第二,按理应该很微细。但在五蕴中,色受想行识,行基本等于思,这个行还是十二缘起中的行吗?说诸行无常时,行又包括了一切事物,更非微细难知。这几处完全不同的形象,何以都称为行?它们是同一个行吗?现在明白了,这些都是同一个行,是广义的行。

4.3.无明缘起十二支

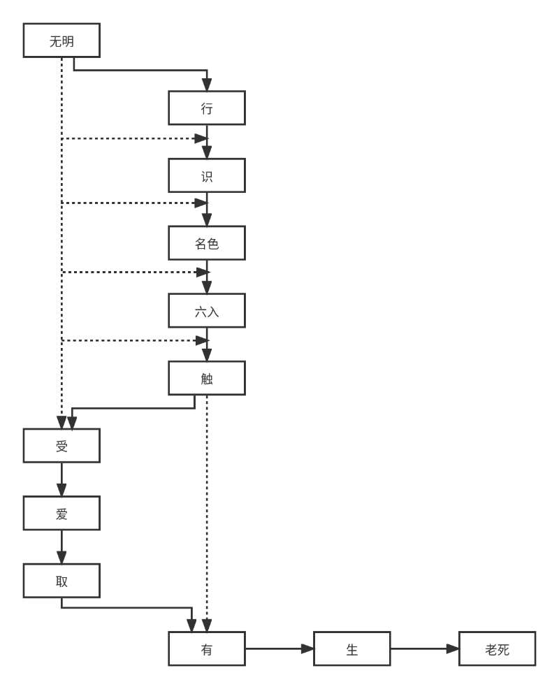
十二支可分为三组。最简单的一组是生和老死,有了“有”就会有生和老死,它们与“有”处于同一层次,是“有”的具体展现。第二组是行、识、名色、六入、触、有,这些按本文的解释本质上都是影像,是影像逐级转化。

第三组是无明、受、爱、取,这些不是影像,是推动影像转化的力量。受、爱、取本质上还属于无明,在三世两重因果解释中也把它们称为今世的无明。触是感觉,有是认知模型,感觉为模型提供素材,推动模型产生的直接原因是取。无明以执取的方式从触缘起有。同理,从行到触,也是以上一级影像为素材建构出下一级影像,中间也有推动下一级影像的直接原因,这些都是无明的具体表现,或者说无明推动着每一次影像转化。

十二支简化成单线缘起关系,这样容易记忆和传播,仔细分析起来,影像转化都有两个因素参与。十二缘起通过在触和有之间插入受、爱、取,把这种关系也讲了,理解之后可以自行补充,成下图。图中实线是十二缘起本身的,虚线是补充的。

Image

从此图看,无明在所有意识影像之外,又推动着意识影像的转化和展开,在十二缘起中处于核心位置。略微调整一下看得更清楚。

Image

可以看出,受爱取本身就是无明的具体表现形式,其他各支的缘起也都有无明参与。从根本上说是无明缘起了每一支,各支之间的作用反而似乎是次级的。

4.4.无明缘起各级影像

外境与身体都属于有支,有支可以理解为一种解释感觉的模型,模型也是一种影像,但它不是感觉影像转化成模型影像,而是根据感觉影像另外建构出模型,感觉与模型二者同时存在。行、识、名色、六入、触等几级影像转化可能也是这种关系,不是上一级影像变成下一级,而是根据上一级影像建构出下一级影像。有五级影像就有五种不同影像结构同时存在。

建构解释感觉的模型需要有先验的观念,认为存在外境,这个观念就像晶核,围绕它组织感觉素材才能建成模型。这个观念就是一种执取,是无明的一种具体表现。行、识、名色、六入、触等几级也是层层建构的关系,每一层都加入了某种观念或意向。观念比较明确,更多时候只是意向。这些意向不一定算执取,但都属于无明。

从加入某种无明观念或意向的角度,受、爱、取等缘起支也可以解释清楚了。触到受加入了苦乐标准,没有加入之前是感觉,加入之后就成了苦乐舍感受。爱在苦乐受的基础上加上了想要的意向,没加入之前只是苦乐,加入之后才成为爱。爱是贪爱,其反面是嗔,贪爱遇到障碍生起嗔,所以贪嗔都可摄于爱支。从爱到取加入了认为有外境的意向。有支在认为有外境的基础上建构出外境模型,有就是外境模型,较取支增加了具体的建构方法。在这个模型中才有生死,还原到影像层面只有影像的变换。可见,无明以观念执取或意向的方式缘起了各支。

以上是广义无明缘行,狭义无明缘行的行不是指所有心行,而是最原初的幻觉影像,它是缘无明而产生的。解释起来涉及没有影像唯有了别,后面再讨论。

本解释更接近《阿含经》原意

这是《阿含经》的本意吗?

5.1.新理论可以解读出原意

我们从质疑三世两重因果解释开始,后根据《大因经》的线索找出正确的解释方向,一步步建立起新的解释,总体上力图依据《阿含经》给出更符合佛陀本意的解释。如果说三世两重因果是“十二支缘起的部派解释”,本文应该说是“十二支缘起的阿含解释”。

但仅仅根据《阿含经》的线索建构完整解释有难度,中间不得不参考唯识古义思想,遂产生疑问:这到底是《阿含经》固有的思想,还是唯识古义立场的重新解读?我相信,细致研读四部阿含能钩沉出类似唯识古义的思想,给出相同的解读。因为《阿含经》中有很多难以读懂的法义,按唯识古义却能豁然贯通。基于这点,我认为这个解读符合《阿含经》的固有思想。但系统解读《阿含经》的工作量太大,现在没有条件做,故这个理由不充分。

不能因为唯识学阐述过幻觉说,就认为使用了幻觉说的理论都属于唯识学。如果那样,所有学术讨论都使用逻辑学,岂不都属于逻辑学了。所以,即使解读中参考了唯识古义,仍然是对《阿含经》思想的阐释。比如,利用现代天文学知识解读古代天文学典籍,那些典籍在古代也少有人懂,甚至很久没人弄懂,但利用现代天文学可以解读出来,并能从中找出有价值的天文记录。显然,不能因为借用了现代天文学,就说这不是对古代典籍的正确解读。如果秉持这样的想法,那些典籍可能永远读不懂。这不是坚持传统,而是扼杀传统。
5.2.《阿含经》可以包括三时教的内容

有人可能质疑,用唯识古义解释十二缘起,虽然解释得很有道理,但《阿含经》是初转法轮,人空法有,怎么可能有三时教法的内容?

《阿含经》本来就密意说到唯识的内容。《阿含经》中有阿赖耶、根本识等词,《摄大乘论》曾以此论证阿赖耶识是佛说。故在《阿含经》中讲到符合唯识的道理并不奇怪。

三时判教出自《解深密经》:

“尔时胜义生菩萨复白佛言:世尊初于一时在婆罗痆斯仙人堕处,施鹿林中,惟为发趣声闻乘者,以四谛相转正法轮。虽是甚奇、甚为希有,一切世间诸天、人等,先无有能如法转者。而于彼时所转法轮,有上、有容,是未了义,是诸诤论安足处所。

世尊在昔第二时中,惟为发趣修大乘者,依一切法皆无自性、无生、无灭、本来寂静、自性涅槃,以隐密相转正法轮。虽更甚奇、甚为希有,而于彼时所转法轮,亦是有上、有所容受,犹未了义,是诸诤论安足处所。

世尊于今第三时中,普为发趣一切乘者,依一切法皆无自性、无生、无灭、本来寂静、自性涅槃、无自性性,以显了相转正法轮。第一甚奇、最为希有。于今世尊所转法轮无上无容,是真了义,非诸诤论安足处所。”[36]

根据经文,佛在三时中分别以四谛相、隐密相和显了相转正法轮,所转都是正法轮。故佛说的始终是同一个法,并非给小乘人说一种法,给大乘人说另一种法。佛对世界的解释自始至终只有一个,就是三时教的解释。只是在前二时没有完整展开。

小乘人急求解脱,所以在第一时中佛按苦、集、灭、道四谛引导实修,重点讲方法,不讲或少讲原理。因为不深入讲原理,故大量借用世间的名相,这样讲的优点是简单易懂,缺点是不准确,留下可质疑的地方。由于较少理论,并大量借用世间名相,部派佛教想梳理出一套对世界的解释时,形成的是法有人无的理论。实际上人无也不彻底,法已经是有,人再彻底无,就类似无神论了。在这一点上,犊子部比较实在,承认有神我,然后再重新解释人无我。别的部派不明着承认,但内在逻辑是一样的。这是一种二元论结构,存在内在矛盾。因为佛在一时教里没有展开完整的世界理论,部派佛教又想有个解释,只好加上世间思想做为补充,形成了夹杂世间见的理论。其实,要彻底贯彻第一时教的精神,正确做法是按佛所讲的法门修证,不要做理论建构。要做理论建构,就应该学二时教和三时教的教法。

第二时中,佛重点讲什么是空,而对世界是怎么回事,佛没有详细解释,所以“是诸诤论安足处所”,就是说理论还不完善,可能被质疑。后来的中观派也不擅长建立解释世间的理论,需要解释世间现象时就借用部派和唯识的理论,出现了“顺经部的中观见”和“顺瑜伽的中观见”。比较奇怪的是,藏传格鲁派认为“顺经部的中观见”比“顺瑜伽的中观见”更高明,小乘见地怎么可能比大乘更高明?令人费解。

到第三时,佛才把完整的教法讲出来。不仅讲空和出世间,还解释了世间是怎么回事,能回答各种疑问,所以“非诸诤论安足处所”。这才是对佛法的完整表述。

佛一直在讲同一个法,就是在第三时才完整表述出来的法。在前两时有侧重和方便安立,故也可以说在第一时讲人空法有。但由于讲的是同一个法,故总会透露出一贯性。所以在第一时的经典中解读出和第三时同样的教法很正常。

如果实在不接受这是十二缘起的本意,也可以退一步说这是“十二缘起的唯识古义阐释”。即使坚持认为第一时没讲这些,谁又能说佛在彼时一定无此密意?依唯识古义把它解读出来,有何不可?

Image

2014年4月15日星期二

2014年6月19日星期四 全文改写,充实论据,梳理论证,方便理解。用三性解释无明缘行一段,于此文并非必须,去掉。

2014年6月29日星期日 充实对三世两重因果的质疑

2014年8月17日星期日 第五届慈氏学研讨会后,多处小修改完善论证,增加“作者对本解读的定位”一段。

2014年11月11日星期二 加入赵朴初老、印顺法师和杨曾文的解释,说明有很多人不满意三世两重因果解释,并早就有新的尝试。

2014年12月3日星期三,加入赵朴老对缘起的同时互存、异时互存的解释。

2016年8月7日星期日,推广大众阅藏之后,引佛经证明十二缘起处于佛教的核心地位,无明则在十二缘起中处于核心地位。

2017年7月6日星期四,从触开始重新写后半部分,基本思路大调整,主体框架变了,解释更简洁清晰了。触以后各缘起支的解释在尽量保留了原有内容的基础上重写,重点是识与行的关系。

2017年8月17日星期四,7月12日到8月初,和蒋老师一起走了江西、四川、重庆等很多地方,又在广东梅州万亿禅寺闭关阅藏十天。闭关阅藏中对名色关系和什么是根本无明有所领悟。增加“名像与影像的关系”、“破迷显真的次第”和“根本无明”的讨论。

2018年2月3日星期六,写完《唯识与三性的关系》后重写这篇,主要是注意到识这一级次的基本特征是有一个组织影像的中心,原来不知如何解释关于投胎的讨论,现在能解释清楚了。识是有组织中心的影像,则行是一般的影像。相应做了一系列调整。

2018年2月20日星期二,翻到以前的文章片段,补充“随名相流”一段,作为名影响相的经证。

2018年3月19日星期一,增加解脱生死是什么境界的讨论,充实关于三时判教的论证。

2018年7月24日星期二,今年慈氏学研讨会后,整理充实了无明缘行,增加“无明是愚痴”一段。调整了破迷显真和涉及八识的讨论。

2018年7月26日星期四,增加“证十二缘起的境界”,引《金刚经》说离相就是离影像。

2018年8月13日星期一,原来分成识到触,和行缘识两段,其实都是影像逐级变化到触,今合成一段。整个十二缘起分三大段,触以下、行到触、无明缘行。这样更清楚。

2018年8月15日星期三,对后面几部分都做了调整,逻辑更为顺畅。增加了触和想思循环一段。

2018年8月17日星期五,加了《大念住经》和《清净道论》讲感觉只是感觉,和行舍智的两段,行舍智就是离一切相。应该告一段落了。

2018年11月10日星期六,读叶少勇《龙树的空观》一文,说识是离言自性,故既生灭又存在。延此思考,把原来的一小节改成“十二支与三性”,增加《摄论》金土藏喻。

2022年2月24日星期四 把《十二支缘起的唯识古义阐释》前半部分内容独立成篇,其他内容再定,可能不用了。

关于十二支缘起的唯识古义阐释

2012年9月,我开始在柏林寺河北佛学院讲课,讲“佛教基本知识”。教材一上来就讲十二支缘起,按三世两重因果解释。在备课过程中,我越看越觉得这不是佛的本意,本文中引用的《大因经》也是备课时查到的。当时刚刚完善幻觉说,一眼看出,触以下各支明显可以用幻觉说解释,触以上各支也可延续此思路理解。于是除了三世两重因果外也讲了幻觉说解释。后来意识到,作为基础课,这样讲其实不太合适。当时没写教案,讲完后忙别的,一直没有整理。但基本思路在,一直想着有一天会写出来。

2013年下学期开始讲《百法明门论》,讲了两个学期。这次把每节课的内容写成了详细教案,既有利于讲课,又便于以后整理成文章。讲到五十一心所时,对通常一一解释的讲法感到不满意,这样解释完还是一堆缺乏联系的珠子,而不是一个逻辑贯通的知识体系。贯通的线索当然还在心所的定义中,但老师不贯通成体系讲给学生,学生不可能自己完成。传统文化都有罗列素材,疏于整理的缺点,给学习和继承造成困难。我花了很大力量对比、查找关系、画图,逐渐把五十一心所排列成体系。这个工程趋于完成时,我发现五遍行以外的所有心所都可以安排在一条无明到觉悟的谱带上,就像纸带染上不同颜色的、或交叠、或嵌套的墨迹一样。继续追问五遍行与谱带是什么关系,在五十一心所里,把它们当做正常的基本心所,应在谱带之外。但十二缘起中包含了触、受、取,取相当于想和思,它们也是杂染法,应该放在谱带上。该放在哪里?最终意识到它们几乎占满整个谱带,从粗重的无明到靠近觉悟,所以被当做基本心所。

五十一心所虽多,但都在较低层次,十二缘起看似简单,却直接讲甚深层次。再看《大因经》,老死之后有忧愁、苦恼一带而过,欲爱后面有悭、斗诤、谀谄、欺诳等等,同样一带而过。很多心所不是没讲,而是入不了十二支。

十二缘起属于戒定慧三学中的慧学,在心所谱带中属于观慧所空的范畴。其他心所或为能对治,或为所对治,基本上都在戒定二学的范畴。其他心所讲前半段,十二缘起讲后半段,加起来可以构成一个直达觉悟的修心次第。可见十二缘起的重要。认识到这一点,于是集中精力写出这篇文章。

2014年4月15日星期二


2014年8月初开会,我讲到对三世两重因果的质疑,遇到激烈反对。我很奇怪,在我看来,这些质疑很显然,印象中很多地方都有类似说法,不需要太多论证。但反对者好像只知三世两重因果解释,不承认有别的说法,更不认为这些质疑是显然的。为什么差异会如此之大?

2014年下学期讲赵朴初老的《佛教常识答问》,一下找到了原因。赵朴老没按三世两重因果解释,而我在学佛之初就读过这本书,一开始学的就不是三世两重因果的解释。后来没再读过,但先入的印象早已种下,所以我从来不觉得三世两重因果解释具有不容质疑的权威。多年之后,我已经忘了这个印象是从哪里来的,认为是普通观点,但对没有读过这本书的人来说,这个观念非常特殊。后来查了几本佛教读物,除杨曾文的一种外,都按三世两重因果讲,特别是台湾法师都按三世两重因果讲,赵朴老的解释其实很另类。我一开始就接受了一个另类解释,并一直当常识,但又不完全满意,经多年蕴育才形成本文。本文应该说是继承了赵朴初等老一辈佛教学者的工作。

2014年12月3日星期三


7月26日-8月4日,万亿禅寺十日闭关阅藏,中间忽然想到,应该把整理五十一心所关系的文章作为此文的附录。前面提到,搞清楚五十一心所和十二缘起的关系是最初写此文的动力。这篇文章经过复杂的思考,很有价值。但文章偏离了唯识古义的主线,只能作为附录。

2017年8月17日星期四


这篇文章一直不好分类,后来把原文分成前后两部分才找到合适分类。本文是前半部分,从老死解释到行,讲微细影像到逼真影像的生起过程,属于用幻觉说解释世间现象,故放在这一章。后半部分讨论什么是无明和证悟,进入到出世间的话题,放在第七章,就是《十二支缘起的唯识古义阐释(三)》。这样处理后可以看出,十二缘起在解释世间现象时处于核心位置,后续文章都以此为基础。本章的结构也变得清晰了。

2022年9月1日星期四

由以上三例可见,有很多人对三世两重因果解释不满意,做了淡化或重新解释的尝试。但要想给出逻辑顺畅的新解释又很不容易。[18]CBETA 2022.Q3, T16, no. 718, p. 844a28-c22
[19]CBETA 2022.Q3, T16, no. 714, p. 828b23-c8
[20]CBETA 2022.Q3, T11, no. 310, p. 627c17-29
[21]觉音尊者造,叶均译.清净道论[M].北京.中国佛教文化研究所.1995.408.
[22]广超法师.佛学基本知识[M].上海.复旦大学出版社.2009.34
[23]CBETA 2022.Q3, Y42, no. 40, pp. 183a11-184a8
[24]赵朴初.佛教常识问答[M].北京.北京出版社.2011.38-42.
[25]杨曾文.佛教知识读本[M].北京.宗教文化出版社.2000.6-7.
[26]CBETA 2022.Q3, T01, no. 26, p. 578b10-22
[27]CBETA 2022.Q3, T01, no. 26, pp. 578b8-580a3
[28]CBETA 2022.Q3, T01, no. 26, pp. 579c23-580a3
[30]赵朴初.佛教常识问答[M].北京.北京出版社.2011.26-27.
[31]赵朴初.佛教常识问答[M].北京.北京出版社.2011.27-28.
[32]CBETA 2022.Q3, T01, no. 26, p. 579a1-b22
[34]CBETA 2022.Q3, T14, no. 499, p. 768c13-21
[35]CBETA 2022.Q3, T04, no. 196, p. 153a18-21
[36]CBETA 2022.Q3, T16, no. 676, p. 697a23-b9