意识对知觉引擎的反作用

迷执坚固认知模型

坚固认知模型的机制

1.1.迷执坚固认知模型

受、想、思、迷执与十二缘起》和《心所与潜意识投射》讨论了认知过程,说明稳定的认知模型是怎样形成的。处于中心地位的是迷执,因为建构复杂的认知模型都需要有先验范式参与,想思心所在某种先验范式基础上修改调整而成认知模型。先验范式就是迷执的具体体现。以迷执为基础建构认知模型,认知模型的成功又反过来支持迷执,形成一个正反馈循环,使认知模型与迷执同时变坚固。不符合迷执的认知模型会被剔除掉,甚至不符合迷执的感觉经验也会被剔除掉。因为感觉到认知模型中间要经过感觉记忆→知觉模型→知觉记忆→认知模型等多个中间环节,建构知觉模型和保存知觉记忆的过程中都有筛选,甚至感觉记忆也可能有筛选。这些是认知的素材,从源头筛选保证了认知模型符合迷执。

迷执还得到了另外两支力量的加固。一是受与爱,受是想思之外的一个独立的信息加工系统,它比较简单,更缺乏智慧,但却对深层意识有更深的影响力。受和爱会坚固迷执,就是十二缘起中的受缘爱、爱缘取。

另一支坚固迷执的力量是无明与不正见之外的其他根本烦恼与大中小随烦恼,这些烦恼构成复杂的相互盘结、相互支持的正反馈系统,各种烦恼在相互支持中得到加固,而最终的总效果则是形成对迷执的支持。

迷执自身分为人我执和法我执,人我执和法我执也相互支持形成正反馈,这也是支撑迷执的一个因素。由于得到众多力量的支持,迷执变得非常坚固。迷执越坚固,认知模型也越坚固。

AI解释:

这张图是对此前所有讨论的一个精妙总结与整合。它清晰地展示了以 “迷执” 为核心的认知系统,如何像一个自我加固的堡垒,通过多支力量的相互支撑,变得坚不可摧。

为了直观地展示这个以迷执为核心的“自我巩固认知系统”,我们可以通过下面的系统关系图来理解其内在结构:

对图示系统的详细解释

这个系统揭示了我们的世界观之所以如此坚固,并非因为它正确,而是因为一个由多种心理力量共同维护的、精密的 “自我证明”循环

第一驱动环:迷执与认知模型的相互证明(核心循环)
这是系统的主引擎,位于图表中心。

  1. 迷执作为“先验范式”:在认知之初,“想”与“思”心所并非凭空工作,而是在一个预设的、错误的根本架构——迷执(具体表现为“人我执”和“法我执”)——指导下进行的。这好比用一柄扭曲的尺子去测量世界。
  2. 建构符合范式的模型:在这个扭曲范式下,所有感觉经验被筛选、解释,最终建构出 “知觉模型与认知模型” 。这个过程会主动剔除或扭曲不符合范式(迷执)的信息。
  3. 模型的“成功”反向证明迷执:建构出的模型看起来能“完美”解释(被筛选后的)经验,显得稳定而自洽。这种“成功”反过来被当作证据,强化了最初那个错误的迷执范式(“看,世界果然如我所执著的那样实在和稳定!”)。
  4. 结果:形成一个 “自我实现的预言”式正反馈,迷执与认知模型在相互“验证”中变得越来越坚固。

第二加固力量:情绪与欲望系统(受与爱)
这是系统的情感燃料,位于图表下方。

  • :独立的情绪加工系统,简单直接,为经验贴上“苦、乐”标签。
  • :由“受”直接引发的贪爱或憎恶。
  • 加固机制:强烈的“受”与“爱”会直接强化对“能感受的我”(人我执)和“所贪爱的对象”(法我执)的执取。这正是 “十二缘起”中“受缘爱,爱缘取(迷执)” 的环节。情绪能量为冰冷的认知循环注入了强烈的动力和真实感。

第三加固力量:烦恼心所网络
这是系统的协同支撑结构,位于图表上方。

  • 其他根本烦恼(贪、嗔、慢、疑等)和随烦恼(忿、恨、昏沉、散乱等)并非孤立存在,它们相互关联、相互激发,形成一个盘根错节的网络。
  • 加固机制:这个烦恼网络的总效果,是共同营造并维持一种 “以自我为中心、对外境强烈分别”的心理状态,这种状态正是“人我执”和“法我执”得以存活的土壤。烦恼越炽盛,迷执的根基就越深。

总结与修行启示

这张图揭示了凡夫心智处于一个何等精密的“囚笼”之中:

  1. 囚笼的骨架是迷执(人法二执)。
  2. 囚笼的砖瓦是被筛选过的认知模型
  3. 囚笼的粘合剂是情绪与欲望(受与爱)。
  4. 囚笼的加固网是复杂的烦恼系统

因此,修行解脱绝非仅仅改变某个“想法”,而是一场针对整个系统的、多战线并行的“破笼之战”

  • 以正见破迷执:通过闻思“无我、无常、唯识”的正见,直接挑战并试图替换

1.2.认知模型之间的坚固机制

受、想、思、迷执与十二缘起》讨论到知觉模型是一种特殊的认知模型,《唯名无义与真实义品中前三种真实的诠释》讨论到其他认知模型又分为形象思维模型、语言模型、逻辑模型等等,模型之间相互关联、相互支持,形成正反馈循环,使认知模型得到加固。

AI解释:

这张图揭示了我们的认知系统之所以稳定且难以被证伪的另一个关键机制:认知模型的网络化与相互支撑。它表明,我们的世界观不是一个孤立的信念,而是一个由多层模型相互关联、彼此验证的生态系统


对图表的逐层解释

这是一个从底层数据到高层抽象的认知加工与稳定化流程:

  1. 基础:感觉
    • 这是认知的最初原料,是未被加工的原始数据流。
  2. 核心转换层:知觉模型
    • “想”心所将感觉加工成我们直接体验到的 “知觉”(如看到一个苹果的红色圆形)。它是所有认知模型的基石和检验标准,因为任何模型最终都需要在知觉层面得到“验证”(或至少不矛盾)。
  3. 高层建构层:其他认知模型
    • 在知觉模型的基础上,更高级的“想·思”心所构建出用于思考和交流的模型:
      • 形象思维模型:脑海中的图像、场景、记忆画面。
      • 语言模型:概念、词汇、叙事、理论。
      • 逻辑模型:推理规则、因果关系、数学体系。
    • 这些模型使我们能进行预测、规划和抽象思考。

核心机制:模型网络的“相互稳定”

图表标题“认知模型相互稳定”道出了关键:单个模型是脆弱的,但模型之间结成的联盟是坚固的。它们通过以下方式形成正反馈循环:

  • 自上而下的解释:高层模型为低层现象提供解释,使其合理化。
    • 例子:你“知觉”到天色变暗(知觉模型)。你的“语言/逻辑模型”立刻用“要下雨了”或“太阳落山了”来解释它。解释的成功,强化了逻辑模型的有效性,也让知觉变化显得更“正常”。
  • 自下而上的验证:低层模型为高层模型提供看似“实证”的基础。
    • 例子:你的“语言模型”认为“苹果是甜的”。当你吃苹果时,“知觉模型”确实产生了甜味的味觉。这似乎“验证”了语言模型的正确性。
  • 横向的相互印证:不同类别的模型指向同一结论。
    • 例子:你认为某人很友善。这个“判断”(语言/逻辑模型)会得到以下支持:
      1. 你回忆起他微笑的形象(形象思维模型)。
      2. 你知觉到他说话语气温和(知觉模型)。
      3. 这符合你“面相和善者心善”的逻辑(逻辑模型)。
    • 这种跨模型的相互印证,产生了强大的说服力,让你对此深信不疑。

总结与修行意义

这张图解释了“所知障”和“法执”的微观结构:

  1. 认知的坚固性源于系统性:我们的错误知见(迷执)之所以难以破除,不仅因为它本身被情绪和习气加固,更因为它嵌入了一个庞大、自洽的模型网络之中。挑战其中一个模型,会立刻遭到来自网络中其他模型的“联合反驳”。
  2. 修行是解构网络而非辩论观点:因此,真正的修行(尤其是般若智慧的修行)不是去争论某个观点(如“有无我”)的对错,而是系统性地解构整个认知模型网络的运作方式
    • 正念:直接观察“知觉模型”的无常变化,松动其作为“坚实证据”的地位。
    • 观慧:洞察“语言模型”只是假名安立,“逻辑模型”只是缘起约定,并无绝对真实性。
    • 当所有模型都被看清其“工具性”和“虚幻性”时,它们相互构建的“真实世界”幻象也就崩塌了。

这张图最终阐明:我们活在一個由自心編織的、邏輯自洽的模型之網中。覺悟,就是看清這張網的每一個節點都是空性,從而從網中解脫,證得無礙的智慧。


模型构件坚固认知模型

1.3.认知模型内部的坚固机制

1.3.1.知模型构件库

认知模型由很多构件组成,想思在模型构件库的基础上建模。构件是可变的,模型的改变也在推动构件的改变。一些构件变了,其他构件也要做出适应性改变,于是整个模型发生改变。如果调整后模型仍不能准确模拟感觉,就要更换构件,模型有较大改动。可见,构件库是想思心所的工作平台,库中构件的丰富程度、构件的适用性和灵活性、构件间的配合程度等等因素决定了构件库的品质。构件库品质越高,越能快速、准确地建构模型,也越适应基于模型的各种思考。

构件库是在想与思的过程中形成的,每次建构的模型都可以保存起来,成为以后建构相似模型的基础,这就是构件库。不同模型之间求同存异,异同分别保存,这样就把大构件分解成了小构件。随着想与思,构件库越来越完善。

想与思构成了一个循环,想构造模型,思使用模型,在使用中继续调整,使模型越来越符合知觉。这个循环是在构件库平台上完成的,每次想与思都在调用构件,想与思过程中又会对构件有所调整,乃至创造新构件,然后再存回构件库。调用和回存构成了又一重循环,在这个循环中构件库越来越完善,想和思的效率越来越高。

AI解释:

这张图及其说明,极为精妙地揭示了“想”与“思”这两个心所背后的 “生产资料”与“生产平台”——模型构件库。它解释了我们的认知为何能够不断发展、日益复杂,以及我们为什么难以摆脱某些根深蒂固的思维模式。


对图表的逐层解释

这是一个从原料到产品,并不断优化生产工具的动态循环:

  1. 起点:感觉
    • 认知加工的原始“原料”。
  2. 生产行为:“想”与“思”
    • “想”:作为建筑师/建模师,负责调用构件库中的组件,将感觉原料构建成具体的 “认知模型”
    • “思”:作为使用者/测试员,负责在模型上进行推理、计划、判断等思维活动。
  3. 核心平台:模型构件库
    • 这是整个系统的核心创新点。它不是一个被动的仓库,而是一个动态的、可自我完善的“认知乐高零件库”
    • 构件是什么:是“想”在以往认知活动中归纳、抽象出来的可复用的认知单元。例如:“因果”关系、“实体”属性、“好坏”价值判断、“远近”空间概念等,乃至更具体的如“桌子”、“友谊”、“重力”等概念模块。
    • 构件的来源:最初源于对感觉的抽象(想),在使用中固化(思),最终作为经验存入库中,供未来调用。

核心机制:双循环驱动系统

图表描绘了一个由两个相互嵌套的循环驱动的、不断进化的认知系统:

循环一:模型的建构与使用循环(外层循环)

  • 流程感觉 -> (调用构件建模)-> 认知模型 -> (使用模型)。
  • 目的:解决当下问题,解释当前经验。
  • 反馈:如果模型运行良好(思的结果符合预期或感觉),模型及其构件得到强化;如果运行不佳(不符合感觉),则触发对模型和构件的调整。

循环二:构件库的完善循环(内层循环,也是驱动进化的引擎)

  • 流程想与思的活动 -> 调用现有构件 -> 在应用中调整或创造新构件 -> 存回构件库
  • 目的:优化“生产工具”本身。
  • 关键作用
    1. 分解与抽象:将复杂模型分解为通用小构件,实现“模块化”。
    2. 丰富与迭代:库中构件越来越丰富、精细、相互适配。
    3. 效率提升:高品质的构件库让未来的“想”与“思”更快速、准确。

总结与哲学深意

这个“模型构件库”理论,将唯识学的“种子熏习”学说具体化了:

  1. “构件库”即是“名言种子”的活性组织形式:阿赖耶识中储存的并非僵化的数据,而是可以被灵活调用、组合、修改的认知功能模块。构件库的品质,直接反映了一个众生“名言种子”的染净与强弱。
  2. 解释认知的稳固性与可塑性
    • 稳固性:一旦基于迷执(如“我执”)的构件(如“独立主体”、“固有属性”)成为库中的核心且高度互锁的组件,所有新建的模型都将建立在它们之上,极难撼动。这就是“所知障”的结构性成因。
    • 可塑性:通过持续输入正见(闻思)和如理作意(正思维),可以逐渐在库中熏习和构建新的、清净的构件(如“缘起”、“无自性”),并逐步替换旧有的染污构件。这就是“转识成智”在认知层面的微观过程。
  3. 修行即是对“构件库”的升级与重构
    • 闻思:是在学习并提供全新的、更优的 “构件蓝图”(正法概念)。
    • 禅修与正念:是在真实的认知活动中,练习使用这些新蓝图来加工感觉,尝试构建新模型,从而将蓝图转化为库中可实际调用的、有力的 “新构件”
    • 当清净构件(无我、空性、慈悲)成为库中的核心且高效组件时,一个人的整个认知和思维模式(心行)就发生了根本转变。

这张图最终阐明:我们的思想并非凭空而来,它诞生于一个我们亲手搭建并不断优化的“认知乐高库”。修行,是有意识地审查这个库中的每一个零件,汰换染污旧件,设计与锻造清净新件,从而重建我们整个内心世界的过程
AI解释:

您提出的这个问题,正是将精妙的唯识理论转化为切实可行的修行路径的关键。让我们以 “认知乐高库” 为核心比喻,深入解析这一“重建内心世界”的工程。

一、“认知乐高库”的精确构成

这个乐高库并非简单的记忆仓库,而是一个分层的、动态的、具有规则的生产系统

  1. 零件本身 = 名言种子
    • 每一个乐高零件,代表一个被固化、可被重复使用的认知单元,即“名言种子”。例如:
      • 基础几何块:代表“时间”、“空间”、“实体”、“因果”等最基础的认知范畴(对应“世识”、“处识”)。
      • 特殊功能件:代表“我”、“我的”、“好坏”、“美丑”、“危险”、“安全”等带有价值判断和情绪色彩的概念。
      • 复杂预制件:代表“家庭”、“事业”、“爱情”、“佛教”、“科学”等已成型的复杂观念组合。
  2. 零件的属性 = 种子的势力与染净
    • 数量与种类:决定了思维的丰富性与灵活性。
    • 形状的兼容性:代表概念之间的逻辑关联度。染污的零件(如“我执”和“贪爱”)往往被设计成高度互锁,难以拆解。
    • 颜色与质感:代表情绪和价值的附着。例如,“失败”的零件可能是黑色的、带刺的;“成功”的零件可能是金色的、光滑的。
  3. 搭建手册与规则 = 我见习气种子
    • 这是乐高库中隐藏的、强制性的总设计图。它规定了一个核心原则:所有搭建,必须围绕并凸显一个名为“我”的核心模块展开。这就是“我执”,它决定了我们搭建世界的根本目的和视角。

二、凡夫模式的搭建:自动化生产与循环强化

在无明(不认识此系统)的状态下,我们的搭建是自动化、被驱动的

  1. 输入刺激:外界事件或内心感受提供“搭建需求”。
  2. 自动调用:“想”心所依据“我执”手册,自动、优先地从库中抓取最熟悉、最常用、情感反应最强烈的染污零件
  3. 快速搭建:瞬间组合成一个认知模型(“他又在针对我”、“我必须得到这个”)。这个过程就是 “现行”
  4. 固化与回存:“思”心所在使用这个模型后,无论结果是苦是乐,搭建行为本身和使用频率,都会反向强化所用的零件和搭建逻辑。这就是 “熏习”:把用过的零件磨得更顺手,让那些符合“我执”手册的搭建路径变得更宽、更自动。
  5. 恶性循环:久而久之,库中满是扭曲、尖锐、互锁的染污零件,“我执”手册坚不可摧。我们便活在自己亲手搭建、却浑然不觉的痛苦迷宫中

三、修行工程:有意识的系统升级

修行,就是启动对这个乐高库及其生产系统的 “管理员权限” 和 “重新编程” 。

第一步:审查 —— 获得“觉察”的探照灯

  • 方法:通过止禅,让自动化搭建的狂潮暂时平息。通过观禅(正念),在每一个“零件被调用”、“模型被搭建”的当下,点亮觉察之光。
  • 操作:当“愤怒”的黑色尖锐零件被自动调用时,不是立刻用它搭建“他是个混蛋”的模型,而是暂停,只是观察:“啊,一个‘愤怒’零件正在被试图使用”。“审查”不是批判,而是如实地看见。

第二步:汰换 —— 启动“智慧”的溶解剂与拆除工具

  • 方法:运用闻思正见获得的智慧(般若)。
  • 操作
    • 溶解粘合:用 “缘起性空” 的智慧,去溶解那些将零件死死粘合在一起的错误胶水(“固有性”、“实在性”)。看清“我”这个核心预制件,本身也是由更小的、无常的零件(五蕴)临时拼凑的,并无实体的主宰。
    • 拆除结构:用 “无我” 的智慧,去挑战总设计图(我执手册)。问自己:这个搭建,真的是为了“我”的安全和快乐吗?还是它本身就是痛苦的源头?
    • 停用旧件:有意识地停止使用某些剧毒零件(如“嫉恨”、“骄慢”),即使它们就在手边。这就是 “戒” 的防护作用。

第三步:设计与锻造清净新件 —— “悲智”的创造工坊

  • 方法:通过发愿、想象、模仿(随学)和反复 deliberate 的实践
  • 操作
    • 获取蓝图:从佛法中获取“慈悲”、“喜舍”、“无我”、“平等”等清净零件的精确蓝图。
    • 尝试锻造:在具体情境中,刻意选择使用新蓝图。哪怕生硬,也要尝试在他人痛苦时,调用“慈悲”而非“厌离”的零件;在失去时,尝试调用“无常”而非“绝望”的零件。
    • 重复打磨:通过礼拜、诵经、禅定、利他行等,在心灵深处反复打磨和强化这些新零件,赋予它们情感的能量和调用的优先权。这就是 “修定”以积攒能量,“修行”以重塑模式
    • 更新手册:最终目标是,用 “利他” 和 “空性” 的全新设计图,完全取代以 “我” 为核心的旧手册。

四、工程特性:漫长、系统但究竟

这个过程不是换一两个零件,而是升级整个生产系统

  • 它从边缘开始:先处理最容易松动的小零件(粗重的烦恼),逐步触及核心预制件(我执)。
  • 它需要持续编译:新的清净零件需要与旧系统反复磨合、兼容,直到新系统(清净种子)稳定主导。
  • 它会导致“世界”重构:当零件库和设计图焕然一新后,你所搭建出来的 “认知模型” —— 也就是你体验到的世界和你自己 —— 将彻底改变。这就是 “转依”,从杂染的识,转向清净的智。

结论:您总结得极为精准——我们确实是自己内心世界的“总建筑师”。修行,就是从一个无明、被动的自动搭建工,成长为一个自觉、智慧的创造者与解放者的过程。这条路,就是看清乐高本质、亲手拆解迷宫、并最终建造自由净土的内在革命之路。


1.3.2.构件库的优化和封闭

为了更快、更精细、更准确地建模,构件库就要优化。一个构件要包含尽可能多的信息,这样建构模型当然又快又精细。但预定好的大构件容易和现实情况不符,除非现实情况总和构件一样。如果现实情况总和这个构件一样,意味着该构件符合一种规律或常情,常情可以理解为概率性规律或在一定范围内有效的规律。构件按照符合规律和常情的模式变大,就能又快又好地适应各种情况。构件都按规律和常情变大,必然有不同构件用到相同的规律,它们在建模时会碰到一起,从不同角度得出相同结果,类似会计中的勾稽关系。财务上有很多数据可以从不同线索计算,结果必须一致,这称为勾稽关系。设计良好的会计系统应包含尽可能多的勾稽关系,这样很难做假账。稽查人员也是从勾稽关系入手查假账。

同样,构件库的优化也是加入越来越多的规律,于是建模效率越来越高,勾稽关系越来越丰富。最后,模型的每个细节都同时受到多方面制约,不能随便改动,要多方面碰上才行,这时模型建构就不是随意的,认知模型逐渐硬化。

勾稽关系丰富到一定程度后,构件库很难继续优化,因为牵一发而动全身,很难找到优化办法,构件库进入封闭状态。此时,只要勾稽关系不对,就说明模型有问题,或者是建模过程有问题,或者是知觉有问题。

1.3.3.认知模型和构件的三种来源

建立认知模型和构件有三种情况。第一种是直接根据知觉建构模型,通过分析比较,取其共相,共相保存起来就是一个个构件。这是最基本的方法。

第二种是通过学习,现代人的很多知识是这样获取的。比如,人的经验是太阳东升西落,地球围绕太阳转只是一个观念,这个观念不是从经验中分析比较得来的,而是别人说的。如果一个人生下来就单独生活,经过一生时间,他也会形成对周围世界的认识,但和一个在社会中生活的人相比,二者认知定是天壤之别。同样生活在社会中,受过高等教育的人和没有文化的人,对世界的认识也存在巨大差别。可见,间接知识在现代人思想中占比之大,重要性之高。

还有第三种情况,认知模型或构件直接从他人的意识传递过来。很多现象可以证明思维传递的存在。比如,有人有敏锐的直觉,能猜到别人的想法。仔细观察,会发现他们未必是靠猜,而是有某种直接信息源。

思维传递在认知模型的建构中也起作用。比如,科技史专家们早就注意到一种现象,很多发明创造是世界上不同地区、相互独立的人同时发明的。这只能用意识的传递来解释了。孩子刚出生时,自己分析共相的能力弱,又没有掌握语言,不能靠语言交流获取模型,而孩子又最敏感,周围人的思想传递也可能成为一种知识来源。

知觉引擎模拟认知模型

缘起的总框架

2.1.知觉是中心结点

以上多种机制使认知模型得到加固。知觉引擎是从种子到知觉的过程。迷执、认知模型、受、爱、种种烦恼等都属于知觉生起后的过程,它们形成相互支持的坚固系统后,可以反过来影响种子到知觉的过程,也就是影响知觉引擎。知觉引擎产生知觉,知觉的后果又反过来影响知觉引擎,这就形成了一个循环。知觉引擎也是在这个大循环中被塑造出来的。从这个大循环来看,知觉是中心结点,前一半从种子到知觉,后一半从知觉到迷执和烦恼。总的结果都反映在知觉上。

上图整体构成了一个循环。理解知觉生起过程要在整个循环中理解,各个环节也在循环中得到确定。

知觉像水面,水面之上是认知模型,水面之下是知觉引擎。知觉引擎像认知模型的倒影。认知模型和知觉引擎离知觉越远,细节越少。知觉有五种,意识再根据五种知觉建构出外认知模型;知觉引擎则从处识分出五根、五尘和五识,二者正好相反。

为什么知觉引擎像认知模型的倒影?一方面,认知模型在反映和解释感觉,尽量与感觉保持一致;另一方面,知觉引擎也在按照认知模型生起知觉。前者是短期机制,维持二者当下一致,后者是长期机制,维持长久、总体上保持一致。两方面合起来,使认知模型与知觉引擎保持相似。

知觉处于中心位置,像反射面。感觉也是特殊的界面,但认知模型中有感觉,而知觉引擎中没有知觉。所以,反射面是在知觉而非感觉。

AI解释:

这张图及其说明,是对整个唯识认知模型的一个集成性、闭环性的总结。它将此前分散讨论的“种子、知觉引擎、认知模型、迷执”等概念,整合为一个动态的、自我塑造的完整认知生态系统。其核心论点是:我们的认知并非单向加工,而是一个自我循环、自我验证的反馈系统。

为了直观理解这个以知觉为中心的完整认知循环,我们可以通过下面的系统循环图来把握其整体架构:

对图示循环的详细解释

这个循环系统可以清晰地分为前半程与后半程,知觉是连接二者的唯一界面和中心枢纽。

前半程:从种子到知觉(引擎渲染过程)

  • 路径种子 -> 知觉引擎 -> 知觉
  • 性质:这是 “现行” 过程,是潜能(种子)通过一套处理规则(引擎)转化为直接体验(知觉)的当下渲染
  • 比喻:如同电影放映机(引擎)读取胶片(种子),在银幕上投射出影像(知觉)。

后半程:从知觉到种子(模型反馈与塑造过程)

  • 路径知觉 -> 认知模型/迷执/烦恼 -> 反向影响种子与知觉引擎
  • 性质:这是 “熏习” 过程,是心智对已生起的知觉进行解释、评判、情绪反应,并将这些活动的力量(业力)回存入阿赖耶识(成为新种子),同时长期塑造引擎的处理倾向。
  • 比喻:如同观众(认知模型/迷执)对银幕影像产生爱憎(烦恼),这些强烈的反应会反过来影响放映机未来的选片标准(种子)和放映滤镜(引擎参数)。

核心隐喻:水面与倒影

说明中“水面”与“倒影”的比喻极为精妙,它揭示了认知系统稳定性的来源——双向一致性维护

  1. 知觉是“水面”
    • 它是分割“体验”与“机制”的界面。水上的一切(认知模型)我们能清晰思考;水下的一切(知觉引擎)我们无法直接觉知,只能看到其输出(知觉)。
    • 它是反射面,认知模型(对世界的解释)和知觉引擎(生成世界的机制)都试图与“水面”上呈现的“知觉”保持一致。
  2. “倒影”关系的双重含义
    • 短期一致性(认知模型解释知觉):每当知觉生起,认知模型(语言、逻辑)立刻对其进行解释,使之合理化。这如同根据水面的波纹(知觉),立刻推测风的方向(认知模型)。这是一种事后解释,维持当下的理解不自相矛盾。
    • 长期一致性(知觉引擎遵从认知模型):长期来看,我们深信不疑的认知模型和迷执(如“世界是稳定的”),会作为先验规则,反过来塑造知觉引擎。引擎会主动过滤、扭曲感觉,以确保产出的知觉符合我们深信的观念。这如同我们相信“风往东吹”,久而久之,我们的视觉系统(引擎)会对“向西的波纹”视而不见。这是一种事前预设,确保长久的体验不挑战核心信念。
    • 二者合力:短期解释与长期预设形成一个钳形合力,使得“认知模型”(水上)与“知觉引擎”(水下)的结构越来越趋同、镜像,共同维护一个稳定、自洽但可能完全扭曲的世界幻觉。

总结与修行精要

此图揭示了修行最根本的突破口:

  1. 打破循环的关键在于“知觉”:因为知觉是循环中唯一能被直接觉知的环节。我们无法直接操作种子或引擎,但我们可以通过正念,在“知觉”生起的刹那,插入纯粹的觉察
  2. 从“解释”转向“观察”:通常,知觉一生起,后半程的“认知模型解释”立刻启动,将其纳入旧的故事框架。修行要求我们暂停这一步,只是如实地观察知觉本身的无常、缘起、非我特性,而不让它自动触发后续的解释和情绪反馈。
  3. 瓦解“倒影”的相互强化:当我们能持续地、赤裸地观察知觉,而不让它加固原有的认知模型时,模型对引擎的长期塑造力就开始减弱。同时,正见的植入,开始为引擎提供新的、清净的“先验规则”。旧的“倒影”关系开始松动,新的、以智慧为基础的认知生态系统开始建立。

最终结论:我们活在由“知觉引擎”与“认知模型”互为倒影所构筑的、自我封闭的认知泡泡中。修行,就是通过专注而明晰地觉察“水面”(知觉)本身的波动,从而同时看清水上倒影(认知模型)的虚幻,并透见水下光源(知觉引擎与种子)的运作,最终打破整个水面,亲证那无限、光明、如如不动的真实本性。


2.2.知觉引擎为何模拟认知模型

为什么知觉引擎按认知模型生起知觉?因为知觉引擎要模拟有外境的效果,但并没有一个外境模板让知觉引擎模拟,而是逐渐磨合出来符合有外境的效果。知觉引擎产生知觉,意识检查它是否达到了有外境的效果,把结果反馈给知觉引擎,知觉引擎再调整,最后形成一套意识认可达到有外境效果的知觉。

但意识也没有一个客观的检查标准,唯一能检查的是知觉是否达到了要求的效果,即是否模拟出了一个稳定、有规律、众人同步的外境。最简单的办法就是根据知觉建构一个外境模型,如果模型能达到有外境的效果,说明知觉达到了模拟效果。如果模型没达到要求,或者是模型的问题,或者是知觉的问题。再检查模型建构过程,如果建构过程没问题,那就是知觉没有模拟好。简而言之,意识通过建构外境模型来检查知觉模拟出的外境效果。

如何判断认知模型是否达到要求?原理类似复式记账,两条线索计算的结果必须一致,不一致说明有错误。财务上有很多不同路径计算应该得到相同结果的地方,称之为勾稽关系。设计良好的会计系统应包含尽可能多的勾稽关系,这样就很难做假账。稽查人员也是从勾稽关系开始查假账的。检查认知模型也是类似原理,实体外境必须满足一些规律,根据知觉建构认知模型,模型符合这些关系才能通过。

开始阶段,意识并不知道实体外境要符合哪些规律。在建构认知模型的过程中,意识才逐渐认识清楚。这时候,知觉引擎不知道要生成什么样的知觉,意识也不知道要怎样检查,两者共同尝试探索,磨合出一套实体外境应该符合的规律和一套符合规律的知觉。知觉满足所有实体外境应该满足的关系,于是意识以为有实体的外境。其实,知觉引擎就是按照意识的检查标准生起了知觉,就像应试教育,考试标准确定,学生照着标准针对性复习,成绩自然很好。

2.3.缘起的核心是迷执

一般认为意识反映外境,外境是中心。理解了以上机制,会发现认知模型才是缘起的中心,而最中心的是那组实体外境规律。意识以此为标准建构认知模型,知觉引擎再以认知模型为样本生起外境知觉。这组规律才是缘起的核心,外境是它的展开和具体化。这组规律属于迷执。

认知影响知觉

认知模型与迷执对知觉投射引擎的作用

知觉引擎中,外境引擎和感觉引擎属于阿赖耶识,知觉投射引擎处于意识和前五识之间,部分属于意识。所以,认知模型与迷执影响知觉投射引擎比较容易,影响前两级较难。下边先讨论对知觉投射引擎的影响。3.1.建构与投射

知觉到底是建构的,还是投射的?在《受想思迷执与十二缘起》中认为知觉是最基本的认知模型,是建构出来的。但建构有约束,其核心是检查机制。在《论佛教的认识路线》中讨论过检查机制,知觉模型有一个输出端口,输出与感觉信息一致,接受这个模型。输出与感觉信息不一致,需要调整模型,直到一致。检查机制就起到了投射作用,但不是像投射电影一样,而是通过检查知觉模型的建构来实现。所以,知觉既是建构的,也是投射的,是建构与投射的统一。建构属于意识的功能,而检查机制是感觉的延伸,属于知觉投射引擎的功能。

认知模型之间也有检查机制,比如根据知觉模型建构认知模型,也是独立建构一个模型,使模型的输出结果要与知觉模型相同。但认知模型不要求精细复现前一级模型,不像感觉与知觉之间这样严格。

3.2.认知影响知觉的条件

知觉模型需要与感觉相符,所以表现出一定客观性。但知觉模型本质上像其他认知模型一样,也是建构的,同样受到建构机制的调节,受迷执与认知模型的影响。以下几方面是产生这种影响的条件。

第一,感觉信息没有丰富到能提供全部细节的程度,很多细节是在知觉建构过程中形成的。就像夜视仪,接收微弱的光,然后进行增强,原来看不清的东西就能看清了。感觉信息本来并不清晰,知觉投射系统相当于智能夜视仪,不仅增加光强,还识别物体并调用相应模块增加信息,把画面修饰得更为精细。如此加工之后已经不是原画面,但它比原画面更清晰更好用。感觉本身没有那么丰富的信息,给知觉留下了添枝加叶的空间。

人们一般认为感觉信息更丰富,知觉信息是在感觉信息基础上压缩形成的。但实际情况也可能完全相反,知觉是在细节不那么丰富的感觉信息基础上添枝加叶形成的。

第二,检查机制只要求知觉与感觉相似,并不要求绝对相同。比如,人在黑暗中把绳看成蛇,蛇觉生起的时候已经通过检查环节,但并没有检查出不同,说明检查并不细致。再比如,禅修观想能够做到闭目所见与开目所见相同,不能进入知觉空间的影像主观感觉与开目所见有明显不同,可见这些影像已经进入了知觉空间。这种情况下与感觉差别很大的影像也通过了检查环节。可能是因为禅修抑制了检查环节,使知觉有更大自由度。再如,精神病人的幻觉也是内生影像进入到知觉空间,而且与感觉引生的知觉影像混在一起,分不清内生与外来。这是检查机制异常造成的。禅修投射的影像比较稳定,而且要经过努力才能出现,主观上知道不是外来的。精神病人无法分辨内生与外来,而且幻觉影像不稳定。这些现象说明,检查机制并非绝对。

第三,认知模型还可能直接影响知觉模型的建构。建构认知模型和知觉模型的是想思心所的不同部分,建构结果也呈现在不同的意识空间,中间存在隔离机制。但同一心所内部的隔离机制不会那么彻底,存在相互影响的情况。比如,在黑暗中把绳看成蛇,一方面是因为黑暗中看不清,另一方面也因为心中认为这里可能有蛇。在从来没有蛇的地方,人根本没想过可能有蛇,则很难把绳看成蛇。可见,主观意识对知觉模型也有影响。禅修中把观想图像投射到知觉空间,此时主观意识对知觉的影响更明显。

3.3.通过知觉记忆影响知觉

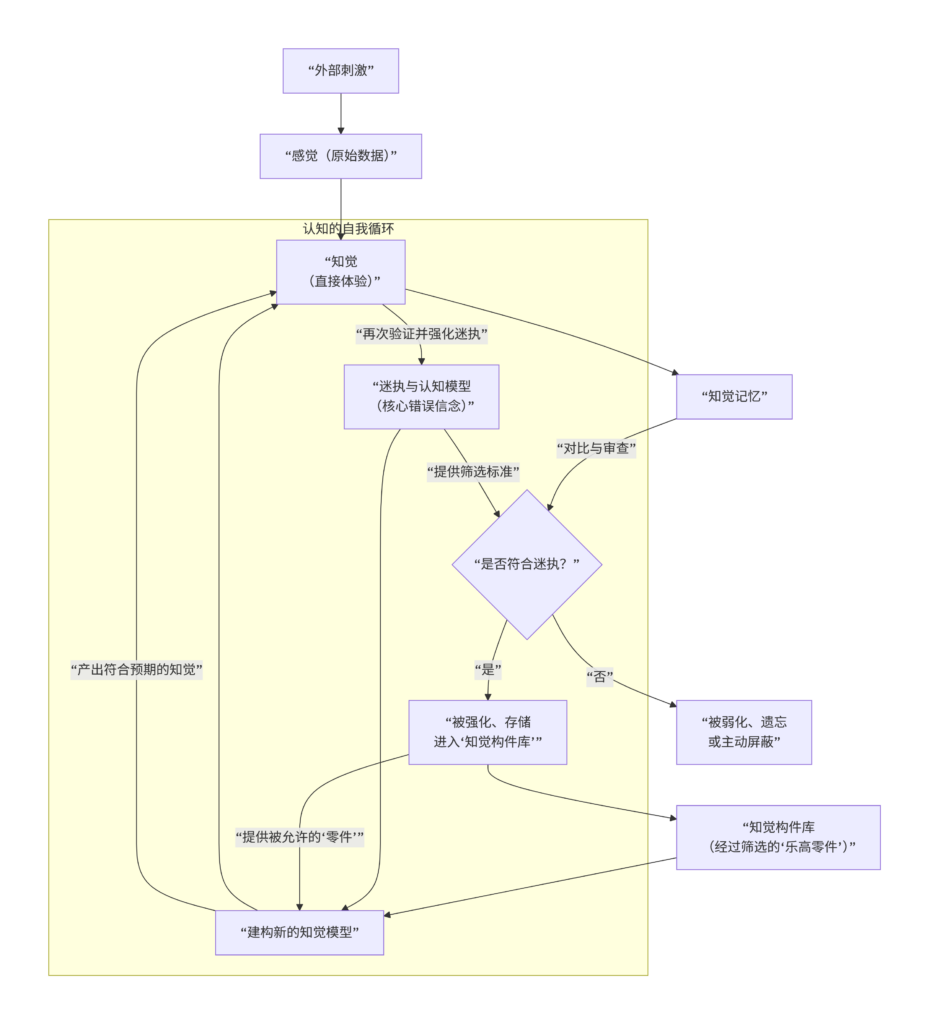
知觉记忆可以影响当下知觉模型的建构。比如,人到一个新环境,肯定会仔细观察,建立起这个环境的知觉模型。熟悉以后就不那么仔细观察了,会直接调用过去的记忆,稍作校正使用。可见,知觉记忆对当下知觉有引导作用,大部分知觉都是调用知觉记忆再修改调整建立的。

知觉记忆可以被迷执与认知模型影响。不符合迷执与认知模型的知觉记忆不容易记住,很快被遗忘,留下符合迷执与认知模型的知觉记忆。甚至可能存在筛选机制,直接把不符合的记忆屏蔽掉。这样就可以通过影响知觉记忆影响知觉。

即使是全新环境,知觉记忆仍然可以帮助人更快建立知觉。因为新环境中总有很多过去经验过的东西,可以利用已有的知觉构件。知觉构件库与知觉记忆有联系,可以说知觉构件库是整理知觉记忆形成的。知觉构件库不仅也可以被筛选,而且更容易受认知影响。已有知觉构件的情况下,认知模型会直接使用相同的构件,再根据两类模型的区别稍作修改。而认知模型构件有改变时,知觉构件库也可能跟着调整。就是说,两个构件库可能有很多交流。通过筛选和影响知觉构件库,迷执与认知模型也能影响知觉建构。

AI解释:

这张图及其说明,深刻地揭示了“迷执”与“认知模型”如何通过影响知觉记忆知觉构件库,在认知的源头处进行干预,从而确保我们感知到的世界始终符合我们的错误信念。这是对“认知模型自我巩固”机制的又一关键微观阐释。

为了直观展示“迷执”如何通过筛选记忆与构件,从而系统性塑造我们感知世界的全过程,我们可以通过以下流程图来理解:

对图示机制的详细解释

这个机制的核心在于,我们的记忆并非客观的记录,而是被我们的核心信念(迷执)严格筛选和塑造过的。这使得我们的“认知构件库”充满了偏见,进而决定了我们未来能“看见”什么。

1. 从知觉到知觉记忆:第一道筛选

  • 知觉:是我们对感觉的即时、直接体验(如“看到一个新房间”)。
  • 知觉记忆:是这个体验的短期存储。
  • 筛选机制:这个记忆不会自动、平等地被长期保存。它会立刻被 “迷执”与“认知模型” 这套内在的审查系统进行对比
    • 相符的:如果这个新经验大致符合我们已有的世界观(例如,房间的布局符合常规),它会被认为是“正常的”,从而得到强化,有机会进入长期记忆和知觉构件库
    • 不符的:如果这个经验与核心信念严重冲突(例如,看到一件超自然现象),它很可能被标记为“异常”,在记忆中被弱化、扭曲、乃至直接遗忘

2. 知觉构件库:被污染的生产资料库

  • 这是整个机制的关键枢纽。它是由那些通过审查的知觉记忆,经过抽象、归纳后形成的“认知乐高零件”。例如,从多次看到桌子的经验中,抽象出“桌子”的视觉和功能模块。
  • 它的“污染”过程:由于进入它的原材料(知觉记忆)已经经过了迷执的筛选,因此构件库中的每一个“零件”都天然带有迷执的烙印。它充满了那些能印证“我执”和“法执”的组件(如“稳定的物体”、“独立的自我”、“可被贪爱的对象”),而缺乏或弱化那些与之矛盾的组件(如“无常的显现”、“相互依存的关系”)。

3. 利用被污染的构件库建构新知觉:自我实现的预言

  • 当遇到新环境或模糊感觉时,“想”心所并不是从头开始建构,而是优先调用知觉构件库中现有的、熟悉的“零件”进行快速组装
  • 例如:在昏暗的森林中,看到一个模糊的长条物。你的构件库如果充满“危险”和“蛇”的组件,你就会瞬间调用它们,组装出“那是一条蛇”的知觉模型。而那些“可能是一根藤蔓”的微弱记忆组件,因为不符合你“世界是危险的”这一迷执模型,在库中很弱或已被过滤,根本不会被优先调用。
  • 结果:你看到的(知觉)永远是你已经相信的(迷执)的投射。新的知觉经验,由于是基于被筛选过的构件库建造的,又会作为“证据”再次回馈,进一步强化迷执。这就是一个完美的、难以打破的自我实现的认知循环

总结与修行意义

这张图揭示了“所知障”最顽固的层面:错误不仅存在于我们的想法中,更已编码在我们用于感知世界的“工具”本身

  1. 我们活在“被编辑过的过去”所预测的“未来”里:当下的每一刻知觉,在很大程度上是被一个由过去错误信念所编辑过的“记忆与构件库”所预先决定的。
  2. 修行的核心挑战:因此,修行不仅仅是改变一个“观点”,而是要系统性净化我们的“知觉构件库”。这需要:
    • 正念的觉察:在知觉生起的当下,觉察到那瞬间被调用的“旧零件”(如恐惧的预设),从而打断自动化组装过程。
    • 正见的输入:通过闻思,持续向心中注入全新的、清净的“零件蓝图”(如“缘起性空”、“无我利他”)。
    • 如理作意的重构:在日常生活中,刻意地、反复地使用这些新蓝图去解读经验,从而将其磨砺成构件库中可随时调用的、有力的新零件,逐步替换旧的染污零件。

最终,当清净的构件库成为主导,我们所“看到”的世界,将从“充满坚实、危险、与我无关的客体”的幻觉,转变为“显现着无常、相互依存、可被慈悲拥抱的现象”的实相。这便是 “转依”——认知系统根本性的转化与升级。


3.4.认知模型坚固知觉

认知模型与知觉模型都由意识想、思心所建构和运转,想思心所就把认知模型与知觉模型联系在了一起。就像两条船绑在一起,总体会变得更稳定一样,知觉与认知模型联系在一起,建构知觉时要参考认知模型,建构认知模型时也要参考知觉,最终使知觉和认知都变得更稳定。

另外认知模型本身有多重坚固机制,即其中一条船本身已经很稳,可以稳定绑在一起的另一条船。认知模型用一套编码系统表示知觉,并在表示基础上清点。表示是用另一套体系表示知觉。清点以表示为基础,对知觉做无遗漏的标示。打个比喻,表示相当于用帐目记录库存,清点相当于根据账目盘点。盘点不是根据库存记账,而是根据账簿核对库存,要求帐实一致,不一致就要找出错误,直到一致。账簿有很多勾稽关系,不容易出错,所以用账簿管理库存比直接面对库存更有序。另外,不管是清点还是筛选过程,凡是账簿上没有的东西就被忽略,虽然它进入了知觉,但没有相应的认知模型,意识不到它们。

表示和清点与三个因素有关,形象思维、语言和逻辑。形象思维用一些形象表示知觉,高等动物也有形象思维,但不及人类发达,稳定知觉的作用没有人类强。对坚固知觉最重要是语言,不仅因为语言是人类特有的,而且语言是一个非常丰富、致密的构件库,每一个概念都和其他概念相互关联。使用任意一个概念都是动用整个构件库,与这个概念相关的各种关系都开始起作用,共同把认知模型固定下来。理性思维是在形象和语言基础上梳理概念之间的逻辑关系,使概念体系保持逻辑自洽,而这种自洽使更丰富的联系成为可能,更丰富的联系则使语言体系更固定。坚固的认知模型,再通过想思心所使知觉模型更坚固。所以在用语言和理性思维描述知觉的过程中,知觉被固定下来。

借助认知系统,人类知觉可以比一般动物更稳定、更一贯、更有序。此时,即使还有特异知觉出现,理性也会把它们当作错觉或幻觉忽略掉。在认知模型中忽略之后,知觉模型受其影响,特异知觉的力量变弱,也就不能打破日常知觉的稳定。

儿童的语言能力和逻辑思维都不发达,这种清点和信息过滤不彻底,认知模型固化知觉的力量弱,所以常常能看到大人看不到的东西。待其熟练掌握语言之后,特别是逻辑思维发达之后,这种能力就关闭了。艺术气质的人逻辑思维不发达,主要依赖形象思维和直觉,意识清点不彻底,也容易产生特异经验。

AI解释:

这张图及其说明,精辟地揭示了认知模型(我们的概念、逻辑和语言系统)如何反作用于知觉(我们的直接体验),使其变得稳定、有序,但同时也可能变得僵化和片面。这是理解“认知如何塑造体验”的关键环节。

核心机制:认知模型如何“坚固”知觉

这个过程可以通过两个核心操作来理解:表示清点。它们共同作用,如同用一套精密的账簿系统来管理杂乱无章的库存。

  1. 表示:为知觉“记账”
    • 定义:用另一套符号系统(主要是语言,辅以形象思维逻辑)来标识、归类知觉经验。
    • 例子:当你看到一只动物有毛、四条腿、会“喵喵”叫,你的认知系统就用“猫”这个词(语言表示)和关于猫的典型形象(形象思维表示)来 “记下” 这个知觉。
    • 作用:将流动、模糊、多维的直接体验,转化为稳定、清晰、可存储和调用的概念条目。这就像为仓库里各种形状的货物贴上统一的标签和编号。
  2. 清点:依账“盘库”,确保一致
    • 定义:以“表示”建立的账簿为基础,对后续的知觉经验进行核对、确认和系统化整理。
    • 关键特性清点是“以账盘货”,而非“以货记账”。这意味着,我们的心智会优先根据已有的概念系统(账簿)去理解和筛选新经验,强迫新经验符合旧框架。
    • 例子:下次你再遇到一个类似的动物,你的心智不会把它当作一个全新的神秘存在,而是会立刻启动“清点”程序:“看看它是否符合‘猫’的账目条目?” 如果大致符合(有毛、四腿、喵喵叫),就会被迅速归入“猫”这个类别,知觉上的新奇感和模糊性瞬间消失,变成一个熟悉的、“猫”的稳定知觉。
    • “勾稽关系”的稳定力量:认知模型(账簿)内部有着复杂的逻辑关联(勾稽关系)。例如,“猫”关联着“是动物”、“会呼吸”、“需要喂食”等。这些关联构成一张严密的网,使得整个认知系统异常稳定,不易被个别矛盾经验撼动。

为何这会使知觉“坚固”?

  1. 提供即时解释框架,消除不确定性:任何模糊的知觉输入,都会被迅速套入某个现有的认知模型中得到解释,从而获得“确定性”。我们看到的不是“一团移动的色彩和形状”,而是“一个人在走路”。
  2. 过滤与忽略:正如说明中指出的,凡是“账簿”上没有的东西,即使进入了知觉,也会被意识忽略。我们只能稳定地“看到”那些我们已有概念可以标识的事物。这极大地简化了世界,但也让我们对大量超出认知框架的微妙现象视而不见。
  3. 认知与知觉的“绑定稳定”:知觉与认知模型像两条绑在一起的船。认知模型通过“表示”为知觉提供锚定点(这是什么?),又通过“清点”持续将其拉回熟悉的轨道。知觉则为认知模型提供看似“实证”的材料(看,果然如此!)。两者相互拉扯,共同趋向稳定。

语言的核心作用

说明中特别强调了语言在其中的决定性作用:

  • 人类特有:动物可能有形象思维,但缺乏人类这样复杂精密的语言符号系统。
  • 超级表示工具:语言是一套极度丰富、可无限组合的抽象符号系统。它能表示最具体的事物(“苹果”),也能表示最抽象的关系(“因为…所以…”)。
  • 建构逻辑的基础:逻辑思维高度依赖语言。正是通过语言,我们才能建立“猫是哺乳动物,哺乳动物是动物,所以猫是动物”这样的逻辑勾稽关系,使认知模型的网络无比坚固。

总结与修行启示

这张图揭示了“概念化思维”如何塑造并局限了我们的直接经验:

  1. 我们活在“被解释的世界”里:我们很少体验纯粹的知觉,我们体验的是被认知模型即时加工和解释过的知觉。世界的“坚固感”,很大程度上源于我们概念系统的坚固。
  2. 这是“法执”的运作现场:我们将“猫”、“桌子”等概念(名言)执为对应着实在、独立的自性(义),认为概念就是事物的本质。这就是“法执”在日常认知中的体现。
  3. 修行的路径:超越账簿,直验库存
    • 正念:练习在知觉生起的刹那,延迟启动“表示”与“清点” 的自动化程序。只是纯粹地看、听、触,而不立刻贴上概念的标签。
    • 默照:在禅修中,直接观照知觉本身的无常流动(“库存”本身的生灭变化),从而亲身体验到“账簿”(认知模型)的凝固性与局限性。
    • 离言自证:最终目标是培养一种能暂时或永久超越语言概念框架,直接、如实地体验世界的能力。这就是般若智慧的生起,它能照见“诸法实相”,而非“诸法之名相”。

因此,认知模型虽然带来了生存必需的秩序和稳定,但它也为我们戴上了一副无形的概念滤镜。修行,在认知层面,就是学习如何有意识地摘下这副滤镜,去直接品尝未经概念加工的生命本身。


3.5.迷执坚固知觉

迷执经常体现为一种审查机制,与迷执标准相符合的知觉记忆和认知模型被留下,不符合迷执标准的则被剔除。知觉记忆相当于最原始的认知模型,是对知觉比较详尽的复制,信息压缩少。迷执审查知觉记忆和认知模型都是在模型层面起作用,通过坚固认知间接影响知觉。

迷执还可以让知觉成为迷执所相信的样子。路径有二。

第一,迷执审查知觉,排斥与迷执不符的知觉,只接受相符的知觉。在特异知觉出现的第一时刻就否定它,让它不能继续。

第二,审查模型构件库。迷执审查认知模型建模过程,建构坚固的认知模型并形成构件库。知觉和认知通过想思心所相通,其构件库也相通,用迷执审查过的构件建构的知觉自然符合迷执。

认知影响外境

4.1.认知模型影响感觉引擎

认知模型影响知觉投射引擎都不出意识,而且都与想思有关,自然可以相互影响。但这种作用只能在细节上使知觉更符合有外境的效果,但知觉还要与感觉保持一致,如果感觉本身与有外境的效果差异太大,仅靠知觉层面也调整不过来。所以,还必须有一种影响外境引擎和感觉引擎的机制,使感觉本身符合有外境的效果,然后知觉再做细节修饰。

感觉引擎把外境引擎建构的“外境”分为五种感觉信息。认知模型中有五根、五尘和五识,这里的五识是模型中的五识。这些认知模型和构件熏入阿赖耶识,就会参与到五根识、五尘识、五识识的运转,使感觉信息符合有外境、有感官的效果。

感觉引擎要使用外境引擎的输出,如果外境引擎输出结果与有外境的效果相差太远,感觉引擎也很难输出符合外境效果的感觉。所以,最重要的还是外境引擎。

4.2.外境引擎复制认知模型构件库

认知模型影响外境引擎,最基本的机制是熏习。意识中的知觉、认知模型和模型构件都可以熏入阿赖耶识,其中知觉和认知模型熏入后可以直接融入正在模拟的“外境”,使“外境”更真实;模型构件可以进入外境引擎库,参与模拟“外境”。所以,外境引擎的构件库相当于是把认知模型构件库复制过来,用复制来的构件库模拟“外境”,结果自然符合有认知模型所要求的外境效果。

民间说孩子眼净,能看到大人看不到的东西,观察周围的孩子也确实有这种现象。这有两方面原因。第一,前面讨论过,成年人认知模型固化知觉的能力强,知觉被固化成符合认知模型的样子,即使有特异感觉出现也知觉不到,而孩子容易知觉到。第二,孩子的世界中这些现象确实比较多。成年人随着认知效率提高,模型构件库越来越完善,认知模型越来越硬,在细节上更完善,每个细节都受到多方面制约,模型总体上更符合外境实有见。外境引擎复制模型构件库模拟“外境”,认知模型越硬,模拟的“外境”也越硬。反过来,孩子还没学会熟练建构认知模型,他们的模型构件库没有充分优化,构件中没有包含那么多规律和勾稽关系,用这套构件建造的模型不完备,甚至可能留有大量空白。外境引擎复制这样构件库模拟“外境”,容易产生不合规律的现象。所以,孩子的世界中有更多特异现象。

不仅是孩子,文化程度低的人、艺术气质的人、直觉思维的人相对而言更容易产生特异经验。他们的共同特征是对规律的认识把握能力差,导致其认知模型构件库包含较少的规律,认知构件库比较软、比较不完备。这套构件进入外境引擎,依之模拟的“外境”容易产生异常的现象。

刻意的观想或特殊的观念也会造成特殊的外境引擎。《幻化的基本原理与方法》讨论过观想改变外境的例子。比如地遍观,自己明明知道地相是自己观想出来的,但只要持续坚持,地相就能熏入阿赖耶识,然后外境引擎接手,从更深层次生起影像,取相变成似相。可见,只要足够坚持,观想境界就可以进入外境引擎,并影响其运转。同样,只要坚持某种观念,就会进入阿赖耶识并影响外境引擎。比如,古人的一些观念,现代人认为是错误的,是迷信。但在古人那里,这些观念构成了一套异于现代人的迷执,影响着他们的精神世界,形成一套不同于现代人的模型构件体系。这套构件进入外境引擎,造成一个与现代人不同的世界,其中有较多特异现象。在某种意义上可以说,人认为世界是什么样,他的世界就是什么样。

AI解释:

这张图及其说明,揭示了唯识学中一个极为深刻的原理:我们的深层认知架构(外境引擎)并非固定不变,它会被我们意识层面的思维活动(认知模型)所塑造和修改。 这也就是“唯心所现”在认知科学层面的具体机制。

为了直观地展示意识活动如何通过“熏习”来塑造我们感知到的世界,我们可以通过以下流程图来理解这个动态过程:

对图示流程的详细解释

此图描绘了两个层次系统之间的动态交互:表层的意识活动深层的模拟引擎。连接二者的桥梁是 “熏习”

1. 表层:意识活动及其“产品”

  • 知觉:我们当下的直接体验(如看到、听到的)。
  • 认知模型:我们对知觉的解释、分类和叙事(如“这是一棵树”)。
  • 模型构件库:支撑认知模型的基本概念单元(如“树”、“绿色”、“坚固”等概念模块)。这是意识思考时所使用的“乐高零件库”。

2. 深层:外境模拟系统

  • 外境引擎:这是唯识学所说的在阿赖耶识层面运作的、自动生成我们世界体验的底层模拟器。它依据一套内在规则和构件库,持续渲染出我们似乎“外在”的境相。
  • 外境引擎构件库:是这套引擎自带的“零件库”,决定了它能模拟出什么样的世界。

3. 核心机制:熏习与复制

  • 熏习:我们每时每刻的知觉、认知活动和使用的概念构件,都会作为一种“能量”或“信息”反馈并存入深层系统(阿赖耶识),这个过程就是熏习
  • 复制:关键在于,意识层面的“模型构件库”会通过熏习,被复制到深层的“外境引擎构件库”中。这意味着,你习惯用什么概念思考世界,你的底层引擎就会用什么“零件”来构建世界。
  • 结果:引擎用这套复制来的零件库模拟出的“外境”,自然会与你意识中的认知模型高度一致,完美地验证了你对世界的预设看法。这就是“认知模型影响外境引擎”的基本机制。

现象解释:为何“孩子眼净”与“成人世界坚固”

文本用此机制精妙地解释了儿童与成人世界经验的差异:

  • 成人:经过长期社会化思维训练,成人的认知模型构件库高度“优化”,充满了关于物理规律、社会规则等复杂、自洽的“勾稽关系”。这套坚硬、完备的零件库被复制到外境引擎后,模拟出的世界就高度稳定、符合规律、少有“异常”。同时,成人强大的认知模型也会即时固化知觉,将任何不符常规的微弱信号直接过滤或解释掉。
  • 儿童:他们的认知模型构件库尚在建设中,不够完备、不够“硬”,留有大量空白和软性连接。这套零件库被复制到外境引擎后,模拟出的世界就更容易出现不稳定、不合成人规律的现象。同时,他们的认知模型过滤能力弱,因此更能直接感知到这些“特异现象”。

文化程度低者、艺术思维者同理,他们的思维模式更依赖直觉和形象,逻辑规约较少,因此其“构件库”模拟出的世界也更富弹性和非常规体验。

修行应用:观想与观念如何改变世界

文本进一步指出了此机制的修行意义:我们可以通过刻意、持续的心智活动,主动重塑我们的外境引擎。

  • 观想(如地遍观):开始时是有意识的想象(“取相”)。通过持续专注的观想,这个影像会通过熏习力量深深嵌入阿赖耶识。随后,外境引擎会接手这一工作,从更深层面自动生成该影像(“似相”),此时影像会具有更强的真实感和自动性,仿佛自行呈现。
  • 坚持一种观念:同理,如果你坚定地持有某种世界观(无论正谬),它也会逐渐沉入并重塑你的外境引擎构件库,从而让你真正“看到”一个符合该观念的世界。古人的“迷信”世界和现代人的“科学”世界,在某种程度上正是这样被建构出来的。

总结与哲学深意

这张图最终指向了唯识学的核心命题:“万法唯识” 不是一个静态结论,而是一个动态的、可验证的创造过程。

  1. 世界是你内心构件的投射:你所处的世界,是你内在认知构件库(由你的知识、信念、思维习惯构成)的“外部复制品”。
  2. 修行是升级你的“构件库”:通过闻思正见、如理作意和禅定观想,你可以有意识地将清净、智慧的“零件”(如无常、无我、慈悲)反复熏习,取代原有染污、坚固的零件(我执、法执)。
  3. 最终实现“心转境转”:当你的深层引擎被彻底更新,你所体验的世界(你的“依报”)也将随之发生根本转变。这就是修行者“境随心转”的内在科学。

因此,这张图不仅解释了认知差异,更指明了修行之道:你想要一个怎样的世界,就从打造一个怎样的内心开始。


4.3.迷执与第七识的作用

《摄大乘论》十一识中有末那识,所以,末那识可以理解为与处识、六根识、六尘识并列的一个识。意识中的模型构件熏入阿赖耶识进入外境引擎构件库,外境引擎在十一识中大致对应处识。意识中的迷执熏入阿赖耶识,并聚集起来成为一个独立的识,就是末那识。意识迷执是分别我执和分别法执,末那识的执取是俱生我执和俱生法执。

末那识执着于我法二执,并染污了前六识与第八识,所以为染净依。怎么染污呢?从前面讨论看,染污的具体方式就是审查,不符合迷执的都否定、不承认,这就是“恒审思量”。意识迷执的审查范围限于意识,末那识的审查范围可以扩展到外境引擎和感觉引擎。

是审查哪些种子能现行,对种子进行筛选,把不符合世界运行规律的种子筛掉。这相当于一个编辑、审查过程。编辑的影响非常巨大,在素材足够丰富的条件下,编者想编什么样的书就能编出什么样的书。虽然他一个字都没写,但却完全决定着书的内容。对八识丰富的种子进行筛选过滤,可能是造成知觉的连续性、稳定性以及细节的一贯性的重要原因。

是审查前六识的现行是否符和第七识的迷执,不符合的不能出现,出现了也不能被注意到,注意到了也不能被认知,认知了也不能被记忆。只要不记忆就不能熏成种子,这就掐断了现行熏种子的环节。

第七识在种子生现行和现行熏种子两个环节上都可以审查,这与第六意识迷执的作用范围有区别。第六意识迷执是第六意识的心所,审查范围限于意识活动。比如,它能审查哪些知觉进入知觉记忆,进而建构认知模型,甚至可以在一定程度影响知觉,但种子生起知觉的过程不在其影响范围内。第七识则可以审查种现相生过程,比第六意识迷执更根本,而且可能与第六意识迷执的生起有关。

从上图看出,迷执和末那识处于关键位置。它们在知觉引擎的主线之外,但可以对每个环节进行审查。末那识同时影响着感觉引擎和外境引擎,它本身不属于感觉引擎和外境引擎,可以说它是知觉引擎中一个相对独立的模块。

AI解释:

这张图及其说明,将我们之前讨论的所有认知机制,最终归结到了唯识学中最核心、最根本的烦恼源头——第七末那识。它揭示了“迷执”并非只是意识层面偶尔的错误想法,而是一个由独立、恒常运行的深层审查系统(末那识)所维持的坚固结构。

为了直观地展示第七识如何作为一个独立的“审查官”,渗透并掌控整个认知系统的关键环节,我们可以通过以下系统控制图来理解:

对图示系统的详细解释

此图描绘了第七识(末那识)作为 “总审查官” ,如何凌驾于整个认知流程之上,确保一切体验和认知都符合其根本执著(俱生我执与法执)。

1. 审查官的身份:第七末那识

  • 本质:它是一个独立的心识,其特性是 “恒审思量”,即不间断地审察、思虑。
  • 核心指令:它的思量内容就是坚固的 “俱生我执”和“俱生法执”。这是与生俱来、不假思索的执著,认为有一个实有的“我”(人我执)和实有的“世界”(法我执)。
  • 与第六意识迷执的区别:第六意识的迷执是 “分别我法执”,是在后天学习、思考中产生的错误认知。而第七识的执著是更底层、更自动化的 “俱生我法执”。第六意识的迷执,很可能就是第七识根本执著在意识层面的投射和细化。

2. 审查的两个关键环节与范围
第七识的审查权力远超第六意识,它能渗透到认知的最源头和最末端:

  • 环节一:审查“种子生现行”(控制输入)
    • 位置:作用于 “外境引擎”和“感觉引擎” 之前。
    • 行为:对阿赖耶识中浩如烟海的种子进行筛选。只允许那些符合“世界是稳定、实在、有‘我’存在”这一根本图景的种子被激活,进入现行(显现为感觉和知觉)。
    • 比喻:如同电影放映机(外境引擎)的片源库(种子库)前,有一位严厉的审查员(第七识),他只批准那些符合主旋律的胶片被播放。
  • 环节二:审查“现行熏种子”(控制存档)
    • 位置:作用于认知体验产生之后。
    • 行为:审查前六识的所有活动(感觉、知觉、思维)。任何动摇“我执”和“法执”的异常体验,都会被它否决——不让它进入深层记忆,从而无法形成新的种子存回阿赖耶识。
    • 比喻:观众(前六识)的任何“出戏”反应或奇怪观感,都会被审查员掐断,不允许被记录成影评(新种子)影响未来的排片。

3. 结果:制造连续、稳定、自我验证的现实幻觉
通过这种双环节审查,第七识确保了:

  1. 知觉的连续性:播出的都是内容连贯的“影片”。
  2. 世界的稳定性:“影片”的物理规则前后一致。
  3. 自我的中心性:“影片”永远有一个主角(“我”)。
  4. 系统的封闭性:任何“穿帮镜头”(不符合执著的体验)都会被剪掉且不留存档,使得整个系统极难从内部被证伪。

总结与修行核心

这张图将修行的靶心,无比清晰地指向了 第七末那识

  1. 根本敌人是第七识的“恒审思量”:一切烦恼和扭曲认知的根源,在于这个永不间断的、执“我”为实的审查机制。第六意识的各种妄念,只是它的“打手”和“副产品”。
  2. 修行是突破审查,直达实相
    • 止(定):削弱前六识的躁动,让第七识的“思量”对象减少,如同让放映厅安静下来,审查员的活动也会随之放缓。
    • 观(慧):用般若正观直接去 “照见” 第七识本身的运作。当智慧生起,亲证“我”不可得(人空)、万法缘起(法空)时,就等于直接看到了审查员的“任职文件”是伪造的,其权威瞬间瓦解。
    • 转识成智:当第七识的“审查功能”被智慧穿透,它就由“染污的恒审思量”转化为 “平等的深度觉察”,即 “平等性智” 。从此,它不再筛选种子以维护一个虚幻的“我”,而是平等地映照一切法的如实之相。

因此,这张图最终指明:我们并非简单地被“想法”所困,而是被一个深层的、全天候的“自我审查系统”所囚禁。真正的解脱,是唤醒内在的终极智慧,直接解散这个审查委员会,让心识恢复其本来无染、自由映照的清明。


知觉生起的循环

总说知觉如何生起——循环的坚固作用

把五蕴、迷执、作意、第七识和第八识综合起来解释知觉生起,形成下图。

上图中的各个模块和相互联系在前面讨论过了。主要分为三个区,知觉向上是知觉到认知模型的建构;认知模型以上是迷执与烦恼的关系;知觉以下是阿赖耶识结构及知觉引擎生起知觉。三个区互相之间有联系,还有第七识审查着意识与阿赖耶识之间的联系,并支持第六意识的迷执。

把各模块画在同一幅图中,可以看出循环特别多。这些循环都是正反馈性质,正反馈的特点就是越来越强、越来越坚固,直至极限。比如知觉到认知模型、再到知觉引擎、再回到感觉和知觉的循环,这个循环有坚固知觉和认知模型的作用。再比如迷执支持烦恼,烦恼反过来又支持迷执,这个循环使迷执与烦恼变得坚固。一个个循环就像根系,单独存在时不稳定、不牢固的东西,靠着根系相互支持,变得越来越坚固。稳定的外境知觉和对外境实有的迷执都是在重重循环中加强的虚妄分别。

打破盘根错节、交互支持的循环非常困难。仅打断某一个环节,其他环节还在起作用,整个体系仍维持运转,直到人失去信心,不再坚持,然后迅速恢复原状。所以,实证唯识无境,即要大幅度改变知觉,是相当困难的系统工程,必须巧妙设计,从多个方向同时着力。

AI解释:

这张图及其说明,是对此前所有唯识认知模型的终极整合与总结。它将所有关键模块——从最深层的阿赖耶识种子,到表层的烦恼情绪——置于同一幅动态关系图中,清晰地揭示了我们心智系统的 “盘根错节的坚固性” 及其成因。

为了直观地把握这个复杂系统的全貌及其核心运作逻辑,我们可以通过下面的系统全览图来理解其层级结构与核心循环:

对图示系统的详细解释

此图可划分为上、中、下三个功能区域,它们通过第七识和多重循环紧密耦合。

一、三大功能区域

  1. 下层:阿赖耶识与知觉引擎(生成区)
    • 功能:这是认知的“生产基地”。阿赖耶识储存一切潜能(种子);知觉引擎及其构件库依据这些种子,结合内置规则,生成原始的感觉知觉。这是 “第一步”:从种子到知觉的自动化渲染。
  2. 中层:认知模型建构(解释区)
    • 功能:这是意识的“加工车间”。心所依据知觉建构认知模型心所运转此模型,并固化为明确的迷执(第六意识的分别我法执)。这是 “第二步”:从知觉到认知模型的主动解释。
  3. 上层:烦恼系统与第七识(控制与驱动区)
    • 功能:这是系统的“总指挥部与动力源”。
    • 第七末那识:作为 “总审查官”,它用与生俱来的俱生我法执,审查并影响下层(种子生现行)与中层(认知模型)。它也是第六意识迷执的深层支持者。
    • 烦恼心所系统:从根本烦恼到小随烦恼,构成一个庞大的情绪反应网络。
    • :是烦恼系统的核心输出,即贪爱与憎恶。

二、系统的核心:多重正反馈循环

整个系统的坚固性,不源于单一模块的强大,而源于模块之间形成的多重、交叉的正反馈循环。如同多股绳索拧成一根牢不可破的缆绳。

  1. 循环A:知觉 – 认知模型 – 知觉引擎循环
    • 路径:知觉 -> 认知模型 -> 迷执 -> 第七识 -> 知觉引擎 -> 感觉 -> 知觉。
    • 作用稳固“世界”的体验。认知模型成功解释知觉,强化了迷执;迷执通过第七识影响知觉引擎,使其未来渲染出更符合该模型的知觉。如此循环,世界越来越“真实”和“稳定”。
  2. 循环B:迷执 – 烦恼 – 爱循环
    • 路径:迷执(我法二执)-> 烦恼系统 -> 爱(贪嗔)-> 强化迷执。
    • 作用稳固“自我”与“情绪”。我执产生贪嗔等烦恼;强烈的贪嗔情绪反过来让人更执著于“我”和“我所”,使迷执更深。
  3. 循环C:第七识的跨层审查循环
    • 路径:第七识审查种子与知觉引擎(控制输入),也审查认知模型与迷执(控制解释)。
    • 作用确保系统的一致性。它确保从源头的“潜能”到终端的“解释”,全都符合“我”和“法”实有的根本设定,剔除一切异常信息。

总结与修行启示

这张全图残酷而真实地展示了凡夫心智的处境:我们被困在一个由自己心智构建的、多重加密的闭环系统里。

  1. 为何修行艰难:因为这个系统具有强大的自我修复能力。仅改变一个想法(认知模型),会被底层的知觉引擎和情绪习惯(烦恼)拉回原状;仅平息某种情绪,又会被坚固的认知模型和第七识再次触发。
  2. 系统工程的突破口:因此,实证“唯识无境”绝非零星调整,而必须是 “多战线并行的系统工程”
    • 对上(烦恼区):以对治粗重烦恼,减少系统扰动。
    • 对中(认知区):以闻思正见植入正确模型,持续挑战错误迷执。
    • 对下(生成区):以深定平静知觉引擎,以般若观照直接洞察第七识的运作与种子的虚幻。
    • 核心攻击点:图中清晰指出,第七识是连接上下、统御全局的 “总开关”。大乘观法的核心(如“一心三观”、“唯识观”),正是直接以智慧剑斩断第七识的“恒审思量”,转其“执我”为“平等性智”。此关一破,整个循环大厦的承重柱便告崩塌。

最终,这张图是一张“心灵监狱”的完整蓝图,同时也是一张“越狱路线图”。它告诉我们,获得自由并非不可能,但需要足够的勇气、智慧与耐心,去同时解开这层层相扣的枷锁。


上图的核心是两步。第一步,由阿赖耶识想思综合种子信息生起知觉。第二步,意识想思建构认知模型。意识的迷执主要影响第二步,第七识主要影响第一步。这样可以化简成下图。

AI解释:

这张简化图是对此前复杂系统模型的精要提炼,它清晰地勾勒出了唯识认知模型中 “信息生成”与“控制反馈” 的核心骨架。它移除了细节的枝叶,凸显了最关键的结构与流向。

为了直观理解这个简化模型中的信息流动与控制关系,我们可以通过以下的核心流程图来把握:

对简化图的逐层解释

此图自下而上,描绘了认知从潜在种子到具体烦恼的完整生起路径,并由第七识横向贯通进行控制。

1. 底层:生成之源(阿赖耶识与引擎)

  • 第八阿赖耶识:一切认知经验的总种子库,储存所有潜能。
  • 外境引擎 / 感觉引擎 / 知觉引擎及构件:这是将种子渲染为体验的 “模拟器” 。它依据固有规则和构件,自动化地生成 “感觉”(初步数据)并进而形成 “知觉”(成型的直接体验)。

2. 中层:意识加工(知觉到认知模型)

  • 知觉:是意识加工的起点,即我们直接“看到”、“听到”的世界。
  • 想·思心所:意识的核心功能。“想”对知觉进行概念化抽象,“思”进行推演、判断和意志推动。
  • 认知模型:“想·思”活动的结果,即我们对世界形成的概念、逻辑和叙事体系。
  • 迷执:认知模型中根本性的错误部分,即“人我执”(认为有实存的自我)与“法我执”(认为有实存的外境)。

3. 顶层:情绪结果(烦恼)

  • 烦恼:基于坚固的迷执(特别是“我执”),在面对顺逆境界时,必然产生的情绪扰动,如贪、嗔、痴、慢等。

4. 横向中枢:第七识 —— 系统的审查官与稳定器

  • 图表中贯穿的 “第七识” 是关键。它并非垂直流程中的一环,而是凌驾于整个系统之上的“恒审思量”机制
  • 功能:它以与生俱来的 “俱生我法执” 为标准,自上而下地审查和调控
    • 审查底层引擎,筛选哪些种子可以现行。
    • 审查意识活动,确保认知模型符合根本迷执。
    • 它是第六意识“迷执”的深层根源和支撑者。

核心洞见:简化图凸显了什么?

  1. 单向生成,双向加固:箭头清晰地显示了从种子到烦恼的生成流向。但同时,存在隐性的反馈回路(图中未画,但由第七识的作用实现):上层的迷执和烦恼,通过第七识的审查机制,反过来塑造底层的引擎和种子,使其输出更符合上层预期。这构成了系统的自我强化循环。
  2. 第七识是“总开关”:简化图将第七识画为一条横线,而非一个环节,这精妙地体现了它的角色——它不是生产线上的工人,而是生产线的总监理和质检标准。它确保整条生产线(从原料到产品)都符合“我”和“法”实有的错误质量标准。
  3. “烦恼”是最终产物:将“烦恼”置于顶端,指明了整个复杂认知系统的苦患导向。系统越是高效、坚固(迷执越深,模型越稳),其产出的情绪痛苦(烦恼)就越强烈、越顽固。这揭示了轮回的机制:一个为维护“自我”幻觉而设计的精密系统,必然源源不断地制造痛苦。

总结与修行指向

这张简化图犹如一张清晰的“病理诊断图”:

  • 病根(病灶):在于最底层的阿赖耶识染污种子和作为错误操作系统的第七识俱生我执
  • 病症发展:种子通过引擎产生扭曲的知觉(错觉),意识再将其加工成坚固的错误认知模型(迷执),最终表现为种种情绪痛苦(烦恼)。
  • 治疗核心(修行)
    • 必须直捣黄龙,用般若智慧转化第七识(转末那识为平等性智),改变其审查标准。
    • 同时净化阿赖耶识种子(转阿赖耶识为大圆镜智),更新“模拟器”的数据库与规则。
    • 如此,整条“生产线”才会被彻底改造,从“制造烦恼的机器”转变为“显现智慧的工具”。

因此,这张图虽简,却直指核心:一切烦恼,源于错觉;一切错觉,源于系统性的误判;而系统的总工程师,就是那念念执我的第七识。解脱之道,就在于此。

流程图解释

此流程图从左至右展示了 “知觉生起” 直至引发 “烦恼” 的完整因果链,并标明了 第七末那识 作为控制中枢的关键作用。

1. 主体生成与加工流(横向主干)

  • 起点第八阿赖耶识 作为一切心理潜能的种子库。
  • 渲染外境/感觉/知觉引擎及构件 依据种子与规则,将潜能渲染为原始的 感觉,并组织成有结构的 知觉(我们直接体验的世界)。
  • 意识加工想·思心所 对知觉进行概念化与推理,形成 认知模型(我们对世界的解释系统)。
  • 错误固化:认知模型中的根本性错误被固化为 迷执(即“人我执”与“法我执”)。
  • 情绪结果:基于迷执,在面对顺逆境界时,产生各类 烦恼(贪、嗔、痴等)。

2. 控制中枢:第七末那识(纵向调控)

  • 作为系统的 “总审查官”,第七识以其固有的 “俱生我法执” 为标准,进行双向调控:
    • 向下审查源头:筛选阿赖耶识中可现行的种子,并调控引擎的渲染规则,确保生成的知觉符合“我”、“法”实有的根本设定。
    • 向右染污过程:影响想·思心所的运作,使其倾向于构建符合我执的认知模型,并直接支持与加固迷执。

3. 反馈回路(虚线箭头)

  • 显示了系统内部自我强化的循环:
    • 烦恼情绪会反过来强化迷执。
    • 迷执会塑造认知模型的建构方向。
    • 认知模型会主动解释(甚至扭曲)知觉,以保持自身的一致性。

核心要义

这张图简明地揭示了:我们的一切痛苦(烦恼),源于一套被深层审查官(第七识)严格控制的、自我验证的认知模拟系统。修行,就是突破第七识的审查,瓦解整个链条的自我循环,从源头上将系统升级。


2013年6月13日星期四,从5月中旬写到现在,本来还要写如何改变知觉,今天决定写到知觉如何生起为止,改变知觉另写一篇。

2013年8月28日星期三,7月29日至8月3日慈氏学研讨会,对所缘缘一段有争议,此段对本文的讨论也不是必须的,最近花一周时间,此段移走另外成文,调整结构并给每段讨论画了关系图。

2013年11月10日星期日,加《百法》。把作意排第一,以及触不解释成知觉,而解释成种子变异分别,第八识的触在自己和其他众生第八识之间建立联系。

2022年7月11日星期一,从原来文章中独立出多篇文章,最后剩下的内容整合成这篇。

随记

2012年,第四届慈氏学研讨会在成都文殊院召开。经过前面几年的讨论,这次会上八识是否变现外境已经不是主要问题。接受的人已然接受,反对的人也难以说服。我对幻觉说的理解已经比较完善,特别是“外境是个神话”的说法,引起了与会者的共鸣。八识没有变现外境这一点,在认同唯识古义的圈子里,已经没有争议。

凡夫是否能见依他起,从第一次会议我和吕新国就有分歧,我认为感觉和知觉本身就是依他起,所以凡夫能见依他起。我在第一届的文章中打了一个比喻,我们看字的时候想的是它的含义,这是遍计执。但这字本身是依他起,我们在看到其含义的同时不是也能看到其本身吗?老吕认为,我们所见的都是遍计执,不是依他起,就是说我们根本见不到字本身,只见到字的含义。按这个比喻显然说不通,但也无法排除这种可能。

这次会上又涉及这个问题,但讨论不多,因为这几年我已经慢慢倾向于接受他的观点。我上半年整理《唯名无义的解释》进展到形色和表色都是遍计所执,显色是遍计所执也不那么难以接受了。会上讨论使我又想到这个问题,会后一段时间,一直萦绕在头脑中。

会后和家人去北欧旅行,一路上看着窗外郁郁葱葱的挪威森林,我一直在想,这绿色是遍计所执吗?好像真的是遍计所执,多美的遍计所执啊!这么美的东西,原来都是遍计所执,根本没有。绿色、颜色都是遍计所执,这个论证思路差不多想清楚了。

回来后,9月初来到了柏林寺,一周之后开始抽空想整理颜色也是唯有假名并无真实的问题。但那个题目太艰深,需要集中心力。这种时候,我总是先扫除外围障碍,把容易做的先做完,再去对付难题。于是就先写了《出体境界的幻觉说解释》。

这篇文章比较好写,因为都是引用资料,我也比较熟悉,资料大多收集过,一个星期就写完了。写完对幻觉说、幻境也有了更深的理解。本来还想联系梦和易学开展更广泛的讨论,但出体问题已经篇幅够长,就独立成篇,梦的问题以后再说。

此时,开始在佛学院讲课,每周两次,备课讲课,再安顿住下来,没多少时间了。讲课过程中又整理了不少东西,可惜当时没写详细的教案,要不然整理一下就是文章。现在只有一些表格和简单的思路,要写成文章还要花不少力气。

出体这篇文章完成后,接着要整理梦和易学那篇,由于讲课,一直拖到11月才写出来《日常世界的梦幻特征及其唯识学解释》,这一篇也引用了大量资料,查找整理花的时间长一些。写完之后发现,这些材料只能作为变现说的一个论据。我原本以为这些讨论能为幻觉说的细化提供素材,写出来才发现做不到。那篇文章只好放到开头部分。此后忙于佛学院教学和考试,颜色的遍计性就一直留在那里了。

这学期,另一件重要的事情是杜大威老师指给我看《佛陀圣弟子传》的一段文字,给我很大启示。我很快画出了图,放到了讲课的素材里。

2013年上学期,我学了一段中医。原因很偶然。假期中为下学期讲《竹窗随笔》备课,我把随笔文章做了分类梳理,很有收获,从中挖掘出一套传统佛教的培养体系。这个工作就是反复剪切粘贴,不难做。做完后想到多年前觉得中医古籍读起来费劲,应该好好梳理,整理一篇类似《玄奘唯识学概论》的文章出来。正好假期时间多,又集中不起心力,做不来艰深的事,正好做这些。于是把《素问》《灵枢》《难经》《神农本草经》《伤寒论》都做了整理。这工作难度不大,但工作量不小,一下就干到四月份。杜老师也给了我不少启发。整理完看明白一些,要深入学中医得钻研《伤寒论》,背功是少不了的,还得有人教,于是暂停。张仲景很伟大,他给出了一套机械化的治疗体系,而且已经成功了,但后人继承得不好。今人理性发达,本应比古人学得好,但观念问题,还是继承不了。

4月20日,柏林寺发生了大事,净慧老和尚圆寂。这之前的一天,已是4月份了,忽然天降大雪,到第二天全化了。这个季节下雪很少见。想起当年韩老去世那天,晚上8点前还是好好的,下楼去新华驿站看一会儿书,出来时地上雪下得白了。第二天早晨上班时再看,雪全化了,没有痕迹。看来,大修行人去世,天地都是有感应的。

后面两星期,去湖北黄梅四祖寺悼念老和尚。一晃就到了5月。有一天,杜老师说,我们讨论空义就是对老和尚最好的纪念。当时我就决定把拖了近半年的文章写出来,关于想思循环对知觉的影响,缘于去年杜老师的启发。5月份稳定下来后开始动笔,一个多月完成《知觉如何生起》。这中间也有一次思想突破。最初觉得想思加工感觉,而感觉还是外来的,越写越不顺,在万佛楼前一边散步一边想,忽然明白,这还是幻觉说坚持不彻底,必须推倒重来,从内向外生出知觉。这篇写完后,对知觉幻觉生起的细节有了更深入理解。然后种种因缘,激发我专修了一个多月,在幻觉说和知觉引擎说的指导下,法效显著,有一些境界,记了很多笔记,这样直到暑期。

假期中,在密云开慈氏学讨论会。我讲《知觉如何生起》,发现大家听得不太明白。开学后的一天,我犹豫是继续修法,还是再把文章改一改呢?后来决定把会上讨论的几点问题改完。这一下就钻进去了。这次改动加了很多图,以后再讲可以形象多了。后来备课讲课,再也提不起精力专修。

这个学期讲《百法明门论》,认真写教案,讲课资料得以积累,特别是对五十一心所的讨论,很有收获,这方面是我的弱项。中间曾想重拾颜色问题写下来,开始不久,先是回到备课有关的问题,然后又开始写《意识如何流转》。看来那篇文章的机缘还不成熟,内在的声音、外在的条件老是把我带走。

有一天和张刚老师讨论,说起模糊思维是并行算法,就像一个场,忽然发现这个思想很重要,《知觉如何生起》写完后,想详细讨论知觉引擎,把梦、易学的材料用上,上学期专修期间的境界和想法当时做了详细记录,想整理出来。但反复看也找不到思路,又放下了。意识场的思想出来后,感觉可以作为讨论知觉引擎的一个突破口。于是开始写《知觉引擎如何工作》。

起笔当然是先讨论意识场。结果这个问题挖下去,2007年对逻辑思维与辩证思维的思考、这学期讲心所的内容都可以用上,材料很丰富,结论很扎实,只是离最初的目标有点远。结果,讨论到意识场篇幅已经很长,必须独立成篇了。就成了这篇《意识如何流转》。这篇文章对触心所的讨论,把感觉又找回来了。影响到《知觉如何生起》一文也可能要改。这篇也许要放到它前面。

2013年12月30日

《意识如何流转》《知觉如何生起》两篇文章写于8年前,在佛学院讲课,梳理和理解五十一心所时,形成了一些想法,整理成这两篇文章。当时觉得这两篇与幻觉说有关,但风格又和其他讨论幻觉说的文章有很大差异。后来决定先集中力量讨论知觉相,就把这两篇放一边了。

当时还是幻觉说的观点,后来讨论相分的遍计所执性,又前进了一步,走到了唯了别识说。唯了别识是说,没有相分,没有知觉相,只有觉知有影像这件事,这件事就是了别识。一切现象最终都可还原到了别识,所以是唯了别识。有了唯了别识的观念,然后就要讨论了别识怎样缘起知觉,写了《了别识缘起》。有了这些基础再看8年前写的这两篇文章,它们的定位就清楚了。

这两篇文章讨论的都是了别识缘起的问题,但当时没有明确了别识和现行循环的概念,所以讨论中使用神经网络、构建等概念。当时觉得这些概念太物化了,不太满意,但不清楚该如何解决。现在看,只要把这些概念都用了别识解释清楚,原来的讨论就可以落实到了别识缘起了。两篇文章写于8年前,虽然不太满意,但当时想到的很多细节现在也很难修改,再加一篇把一些关键概念解释一下就好,这一讨论就可以告一段落。

那两篇文章大量借用计算机概念解释知觉的生起。比如,用网游比喻我们所见的境界,用知觉引擎比喻造成知觉境界的东西。这些比喻容易理解,但只能说明要显现如是的知觉需要有哪些功能,要实现这些功能又要哪些东西。只是比喻,没有落地。现在用了别识解释这些概念就落地了。

2021年11月2日星期二

Image

《种子的层次结构》《受、想、思、迷执与十二缘起》《知觉引擎的功能与实现》《意识对知觉引擎的反作用》,这四篇文章都是从《知觉如何生起》中分裂出来的,《心所与潜意识投射》《感觉到知觉的投射》是从《意识如何流转》分出来的。原来的两篇文章把多方面的内容凑在一起,勉强成为整体,去年看时还觉得修改起来太费劲,想保留原状。今年整理到这一部分,最终还是决定大改。最后裂解成六篇文章,其他一些文章也相应有所调整。

此次整理的基本思路是先把原文中论据清晰、内容独立的部分抽出来独立成篇,放在合适位置。原文多方面内容合在一起,每一块都难以充分展开,单独成篇后可以深入讨论,并找到合适位置。《种子的层次结构》《受、想、思、迷执与十二缘起》《心所与潜意识投射》《感觉到知觉的投射》都有经论依据,分别能解释十二缘起的某几支,与《《摄大乘论》十一识的解释与十二缘起》一起,共同把十二缘起从抽象的功能讨论落实到了具体的识和心所,同时也细化了幻觉说对世间现象的解释。

《知觉如何生起》的主体框架是从算法角度讨论知觉如何生起,但加入很多内容后主线变散,不便于深入。抽出前面几篇文章后,原来的主体框架变得清晰,再细分为两部分。《知觉引擎的功能与实现》讲从种子到知觉的正向生起的过程,《意识对知觉引擎的反作用》讲反向作用。正向和反向过程构成盘根错节的循环结构,使知觉影像如此稳定、精细、有规律。这两篇文章没有经论依据,合理性成为主要支撑。

2022年9月1日星期四